HOME   LIST
‹–   –›

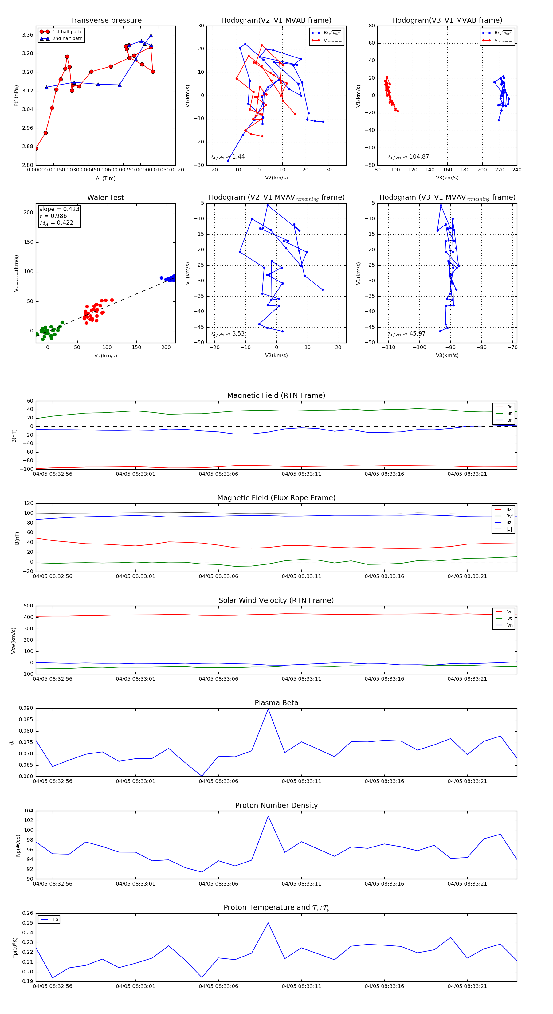
Flux Rope in 2019

Flux Rope Event 2019-04-05 08:32:55 ~ 2019-04-05 08:33:24 (30 seconds)


plot