HOME   LIST
‹–   –›

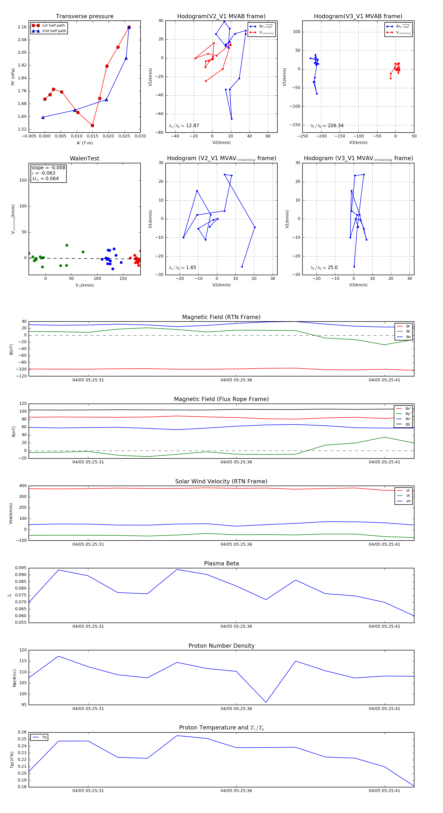
Flux Rope in 2019

Flux Rope Event 2019-04-05 05:25:29 ~ 2019-04-05 05:25:42 (14 seconds)


plot