HOME   LIST
‹–   –›

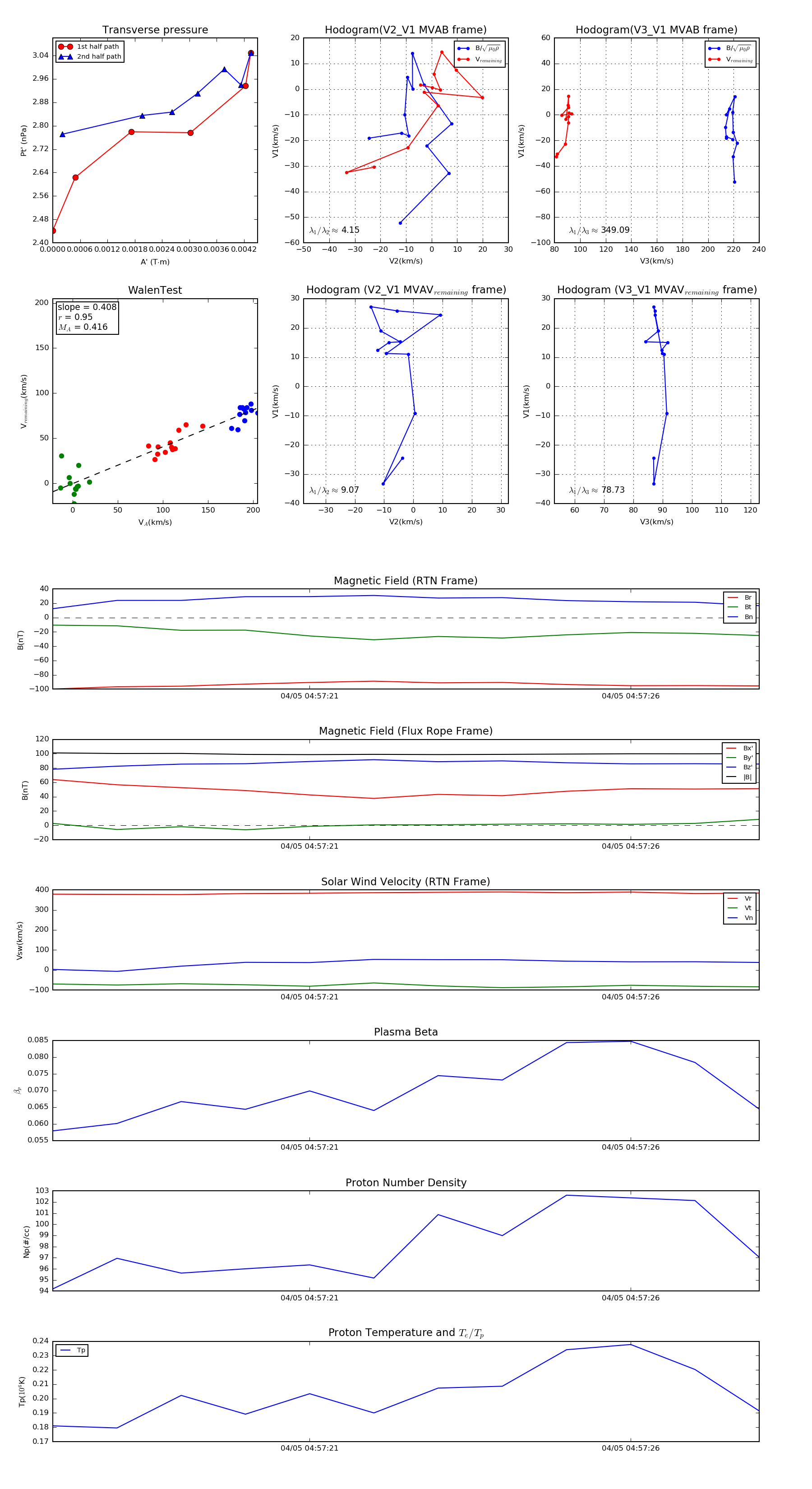
Flux Rope in 2019

Flux Rope Event 2019-04-05 04:57:17 ~ 2019-04-05 04:57:28 (12 seconds)


plot