HOME   LIST
‹–   –›

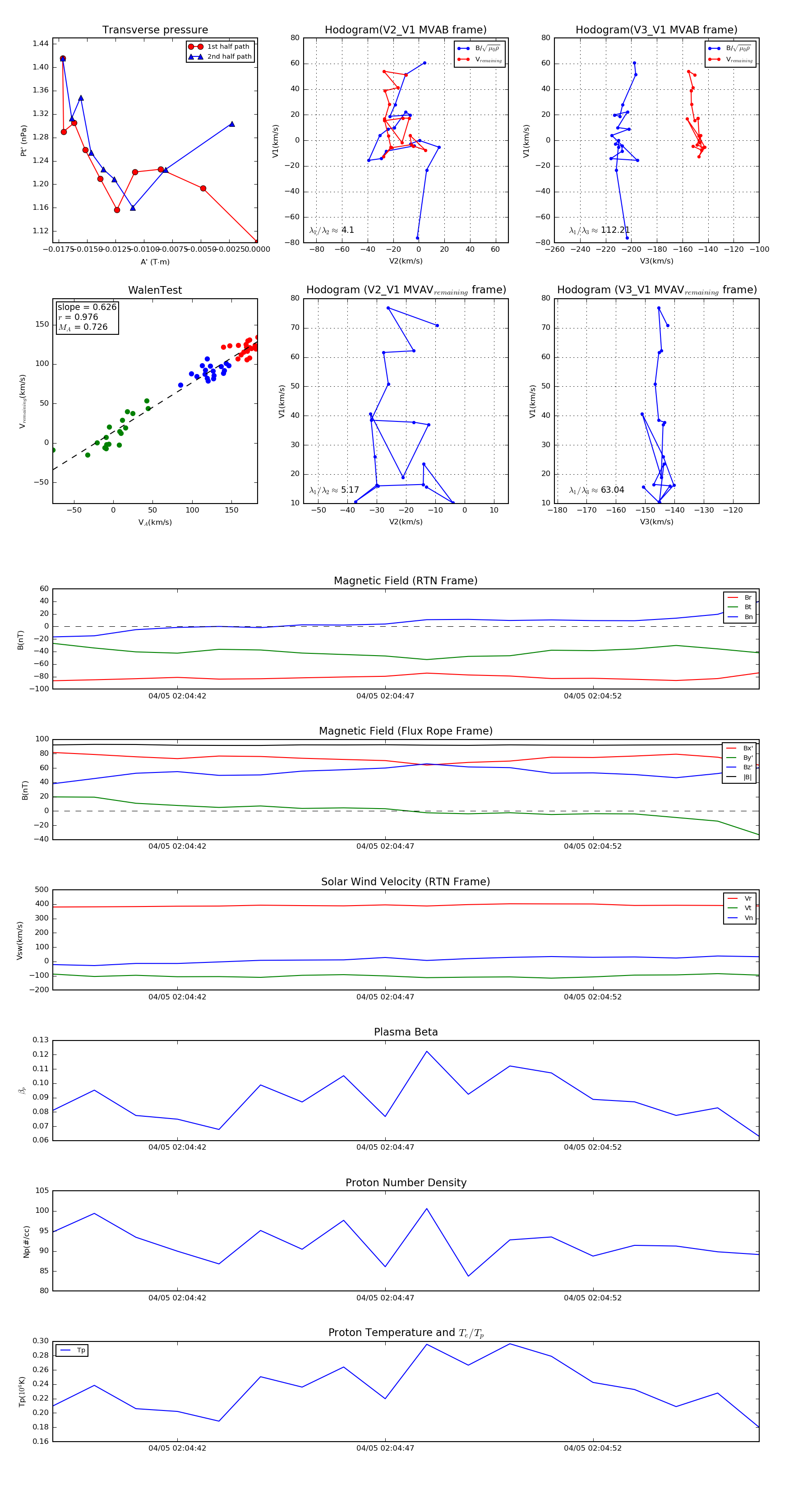
Flux Rope in 2019

Flux Rope Event 2019-04-05 02:04:39 ~ 2019-04-05 02:04:56 (18 seconds)


plot