HOME   LIST
‹–   –›

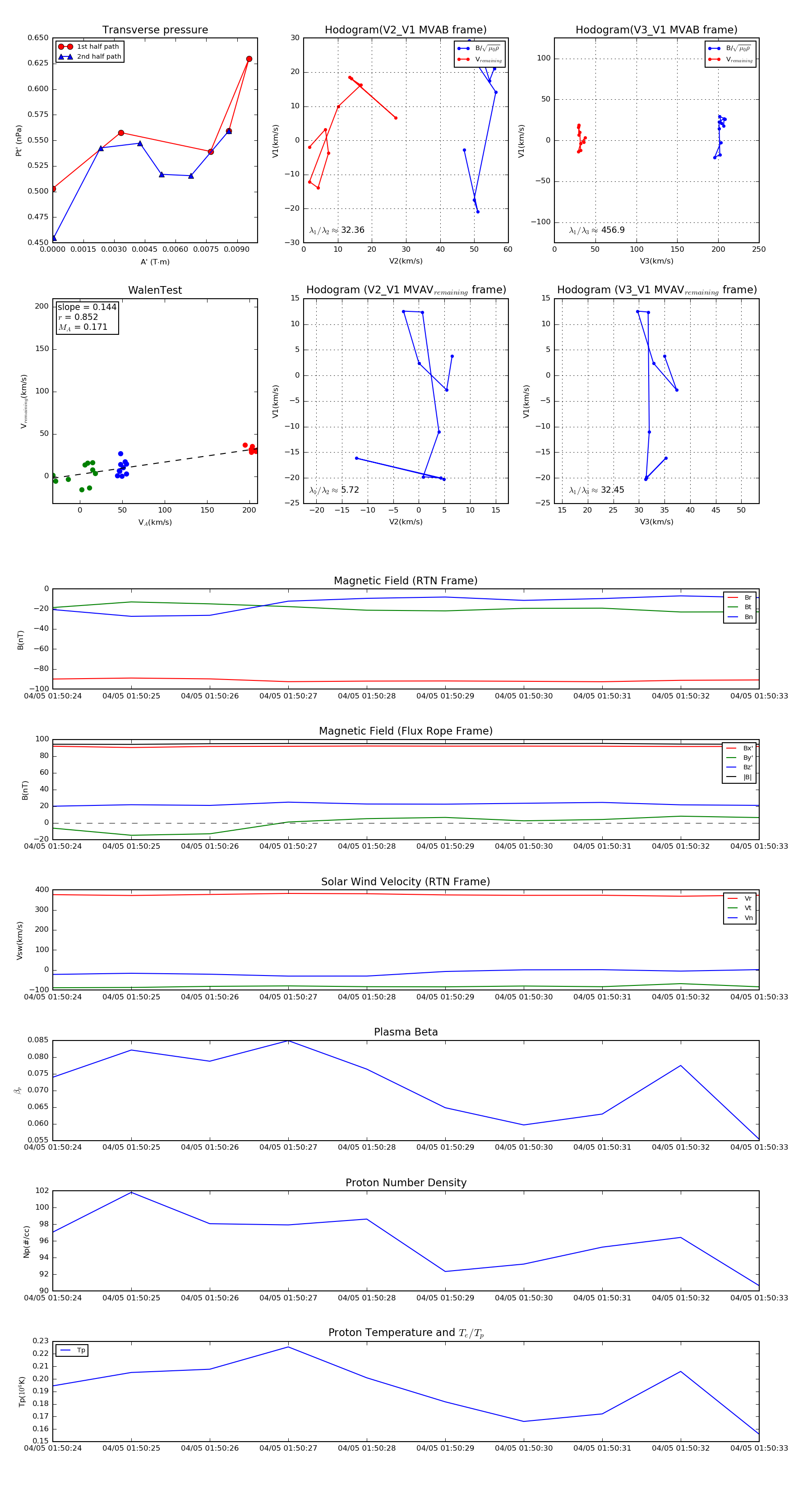
Flux Rope in 2019

Flux Rope Event 2019-04-05 01:50:24 ~ 2019-04-05 01:50:33 (10 seconds)


plot