HOME   LIST
‹–   –›

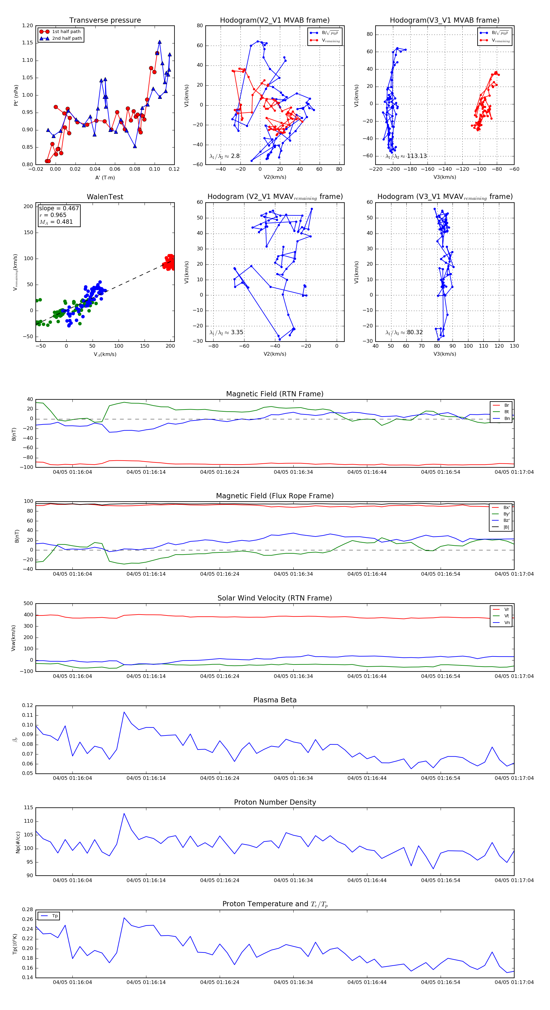
Flux Rope in 2019

Flux Rope Event 2019-04-05 01:15:59 ~ 2019-04-05 01:17:04 (66 seconds)


plot