HOME   LIST
‹–   –›

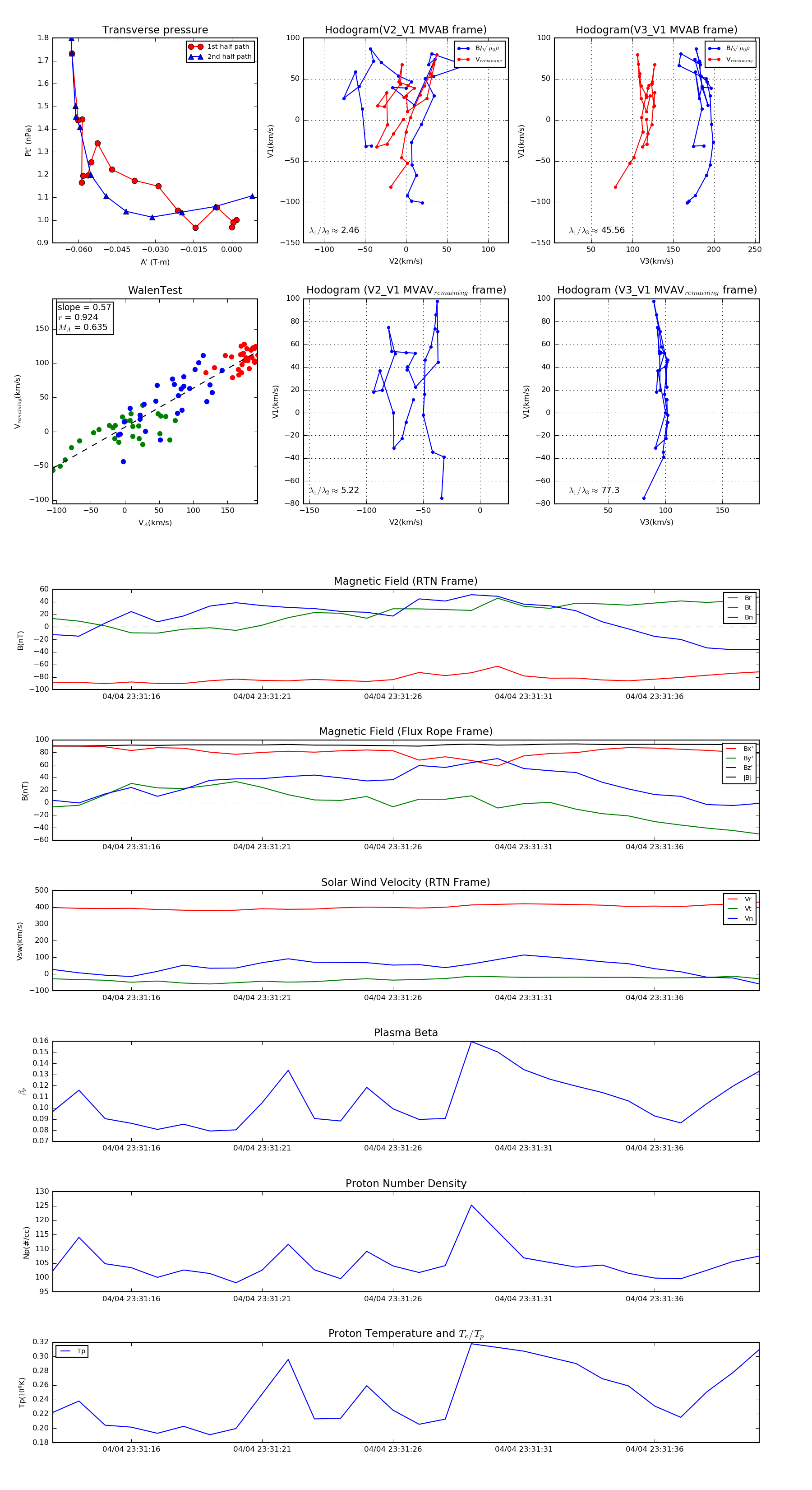
Flux Rope in 2019

Flux Rope Event 2019-04-04 23:31:13 ~ 2019-04-04 23:31:40 (28 seconds)


plot