HOME   LIST
‹–   –›

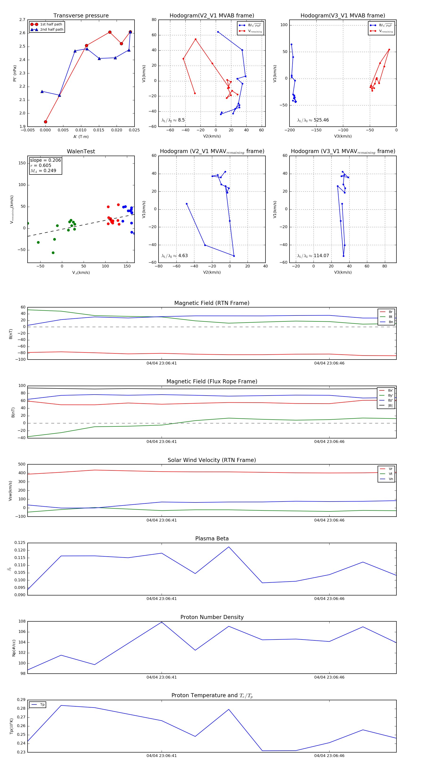
Flux Rope in 2019

Flux Rope Event 2019-04-04 23:06:37 ~ 2019-04-04 23:06:48 (12 seconds)


plot