HOME   LIST
‹–   –›

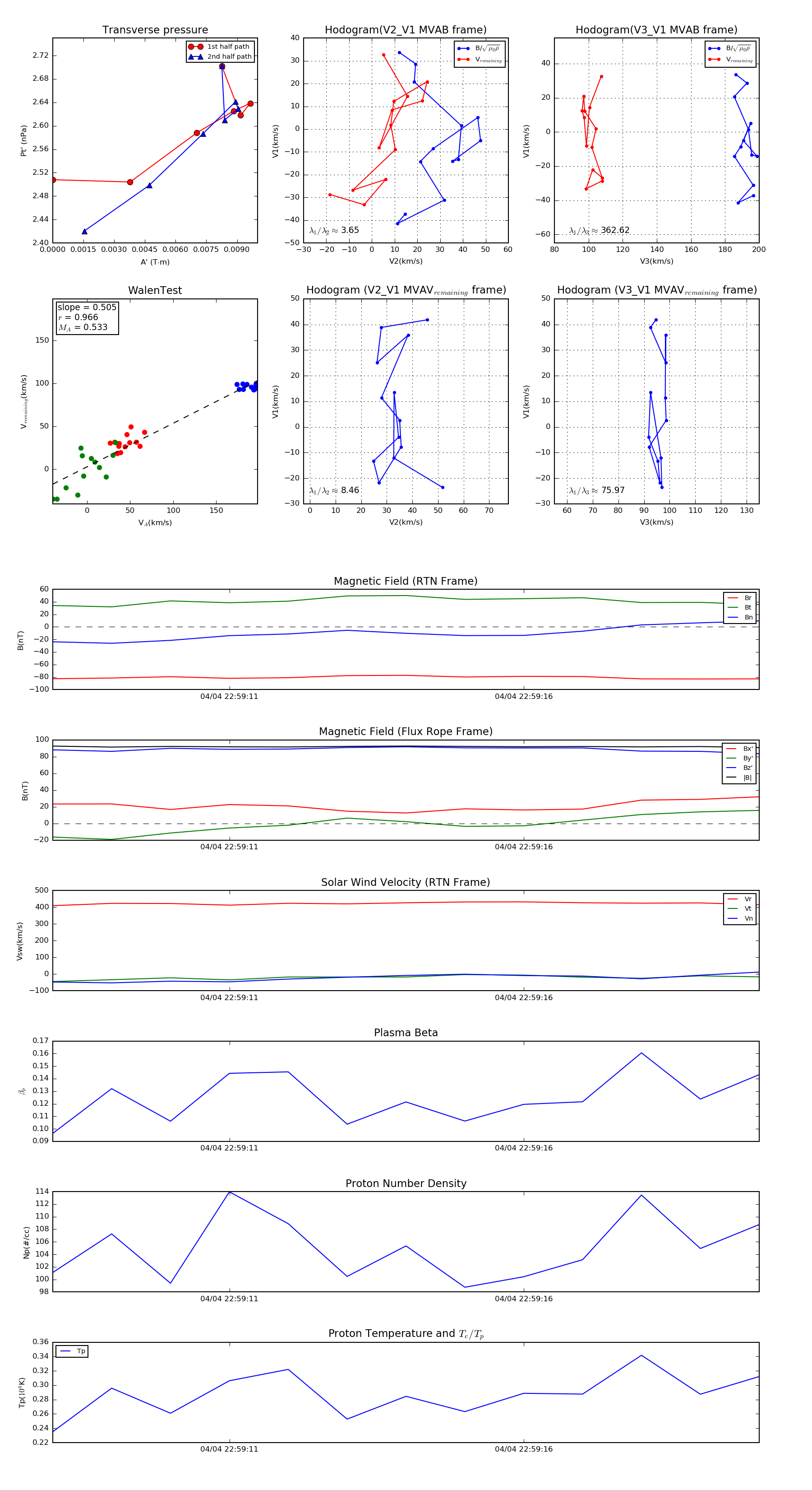
Flux Rope in 2019

Flux Rope Event 2019-04-04 22:59:08 ~ 2019-04-04 22:59:20 (13 seconds)


plot