HOME   LIST
‹–   –›

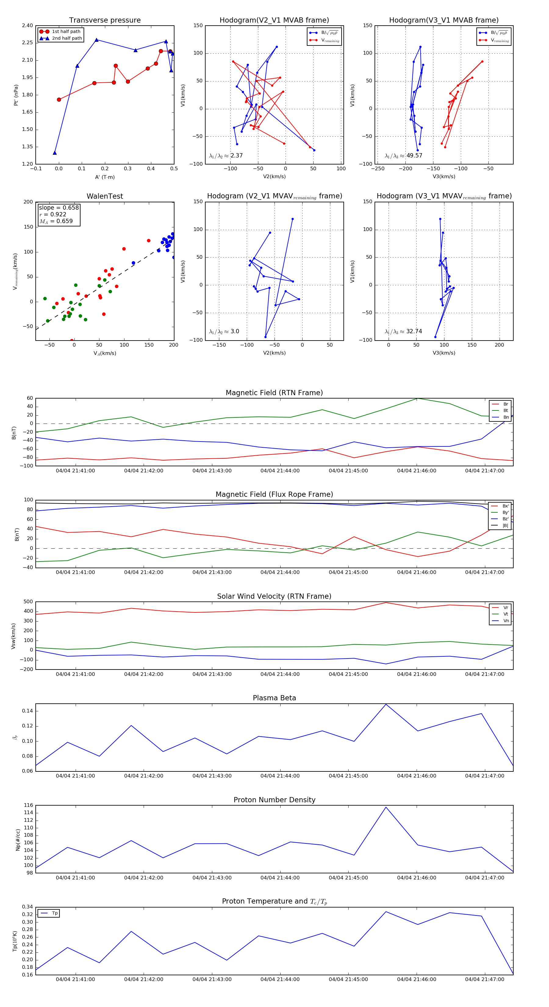
Flux Rope in 2019

Flux Rope Event 2019-04-04 21:40:25 ~ 2019-04-04 21:47:25 (421 seconds)


plot