HOME   LIST
‹–   –›

Flux Rope in 2019

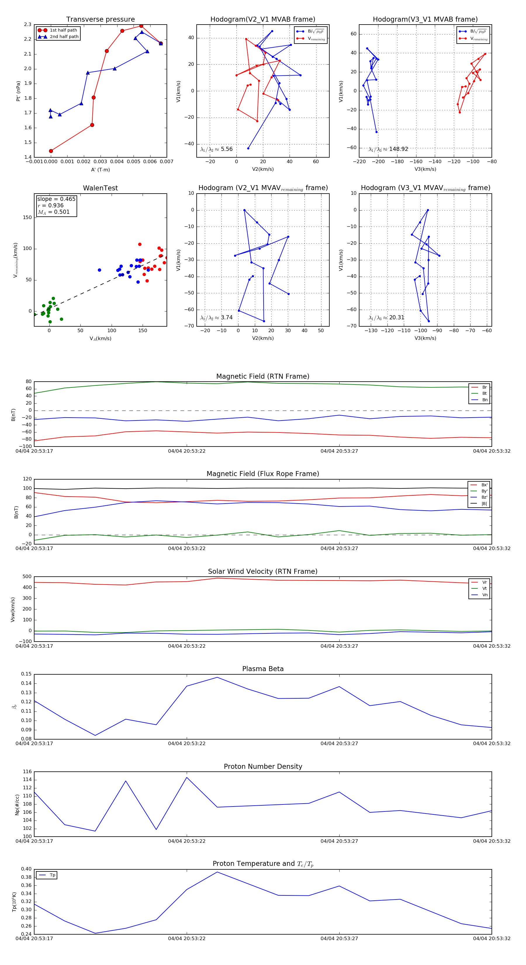
Flux Rope Event 2019-04-04 20:53:17 ~ 2019-04-04 20:53:32 (16 seconds)


plot