HOME   LIST
‹–   –›

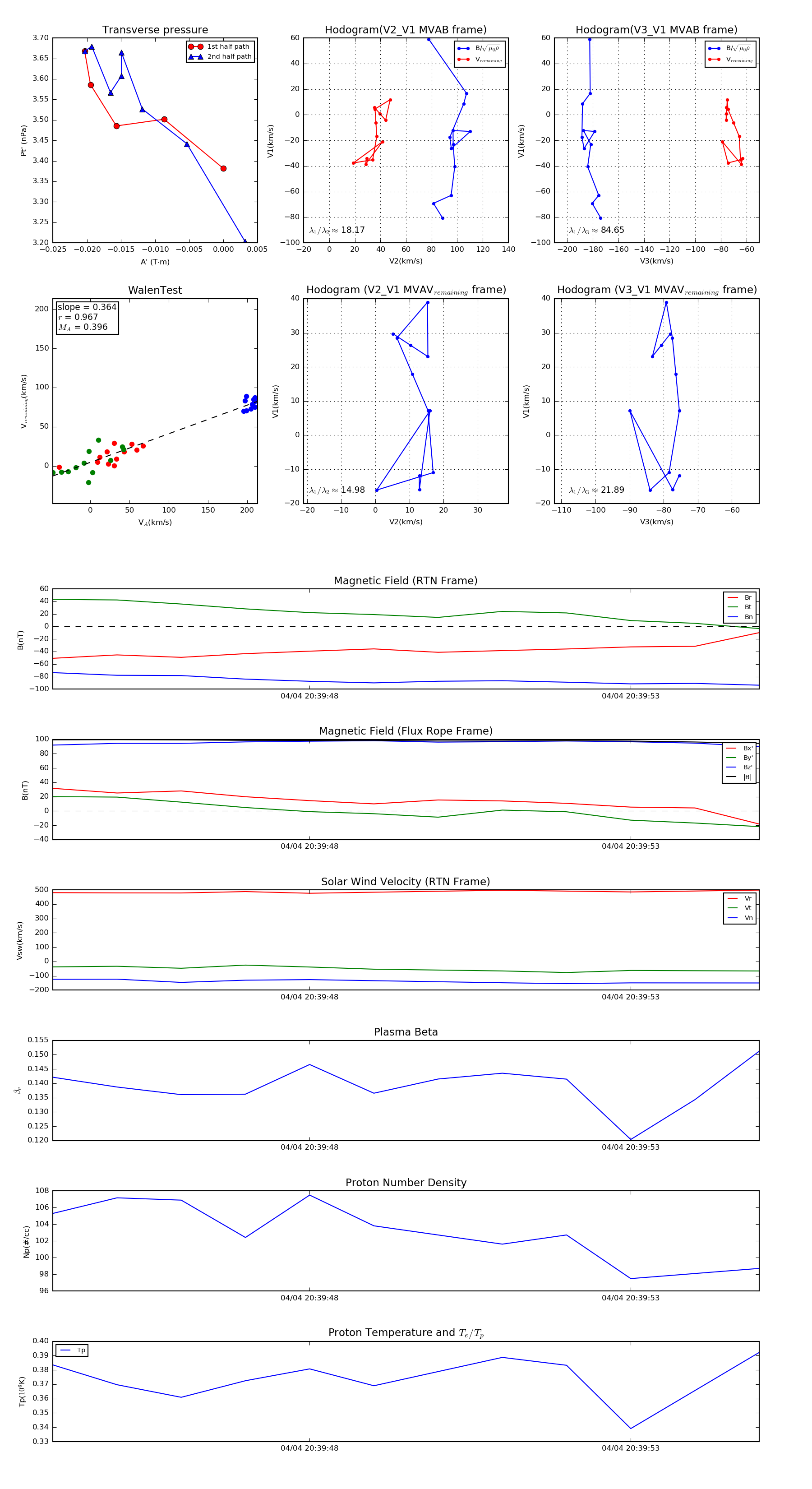
Flux Rope in 2019

Flux Rope Event 2019-04-04 20:39:44 ~ 2019-04-04 20:39:55 (12 seconds)


plot