HOME   LIST
‹–   –›

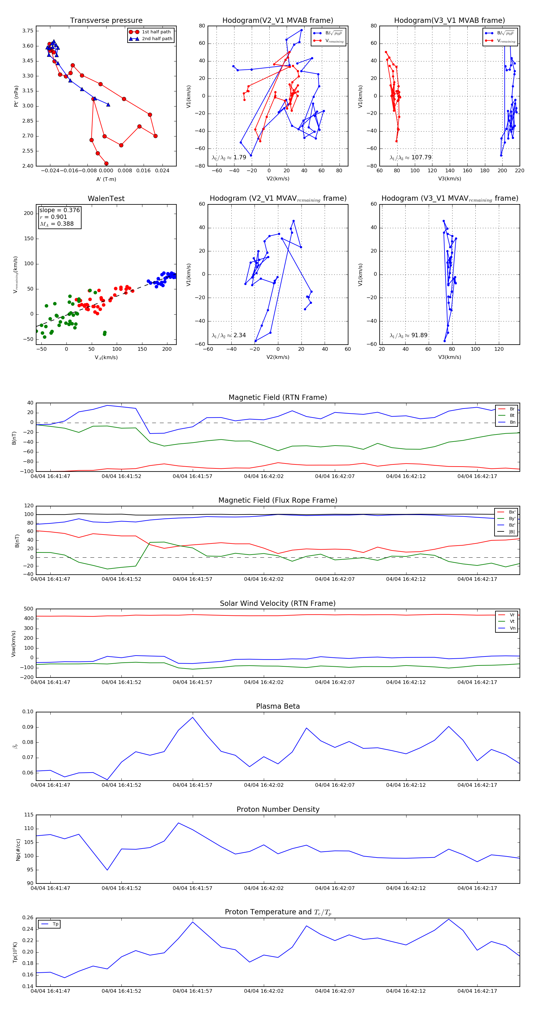
Flux Rope in 2019

Flux Rope Event 2019-04-04 16:41:46 ~ 2019-04-04 16:42:20 (35 seconds)


plot