HOME   LIST
‹–   –›

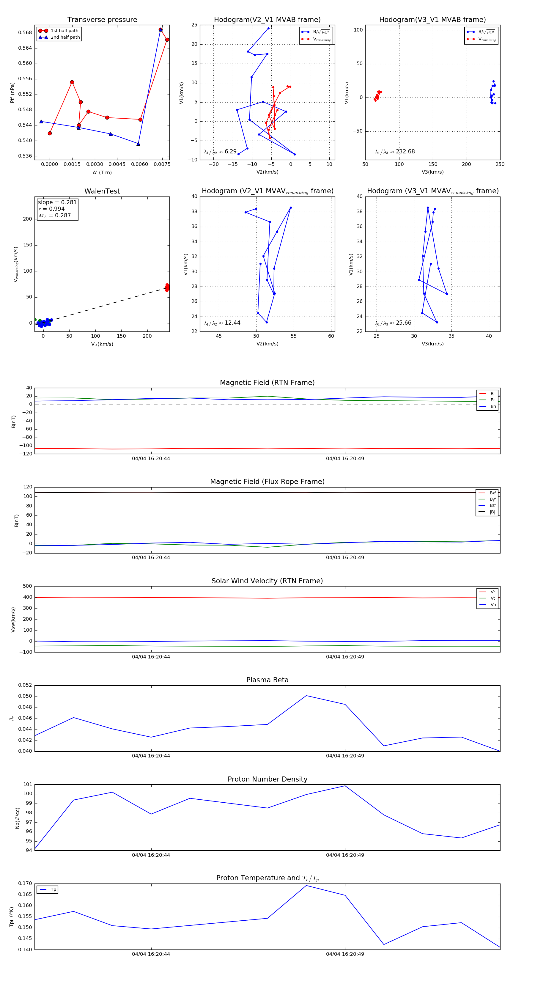
Flux Rope in 2019

Flux Rope Event 2019-04-04 16:20:41 ~ 2019-04-04 16:20:53 (13 seconds)


plot