HOME   LIST
‹–   –›

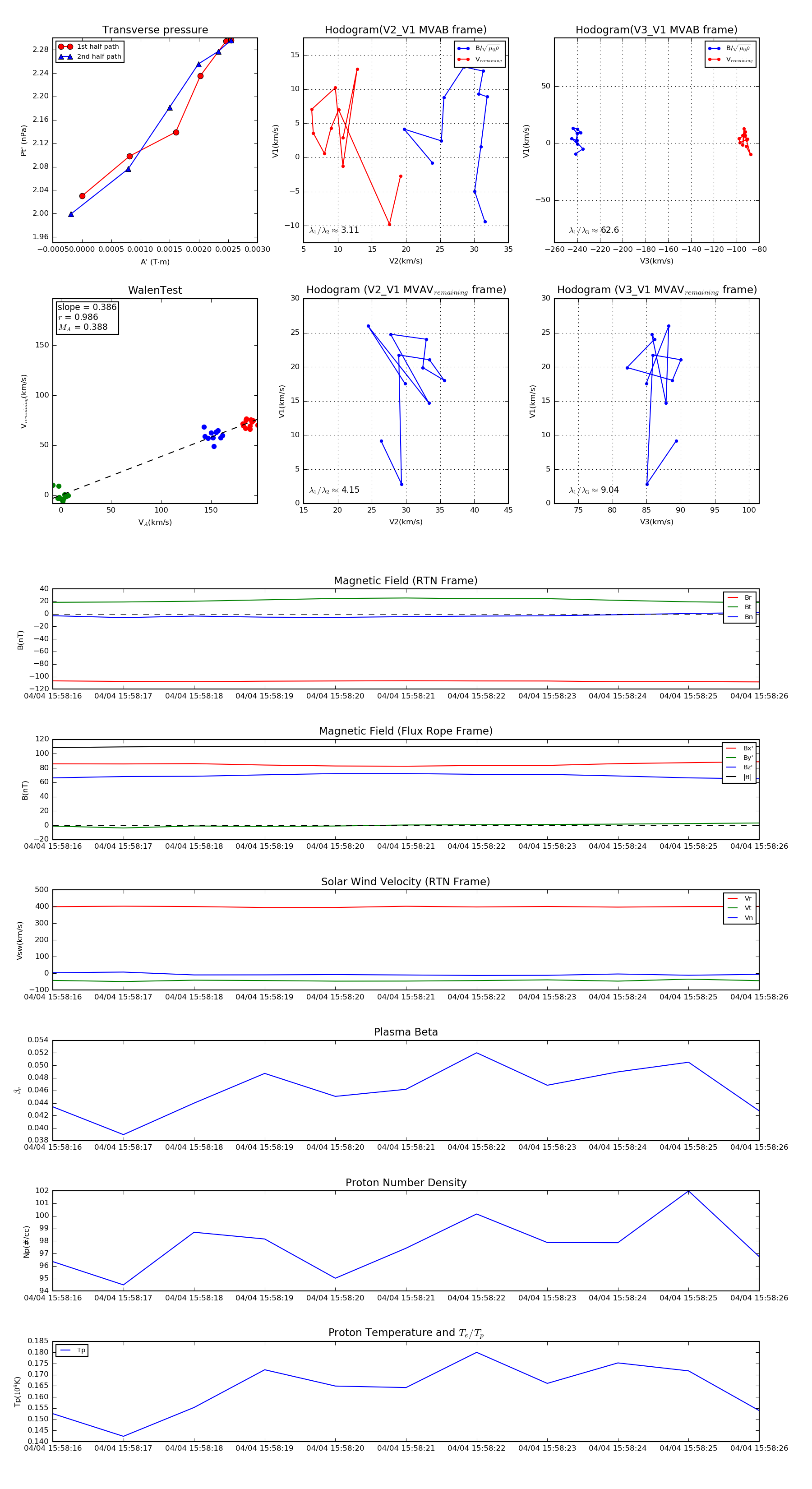
Flux Rope in 2019

Flux Rope Event 2019-04-04 15:58:16 ~ 2019-04-04 15:58:26 (11 seconds)


plot