HOME   LIST
‹–   –›

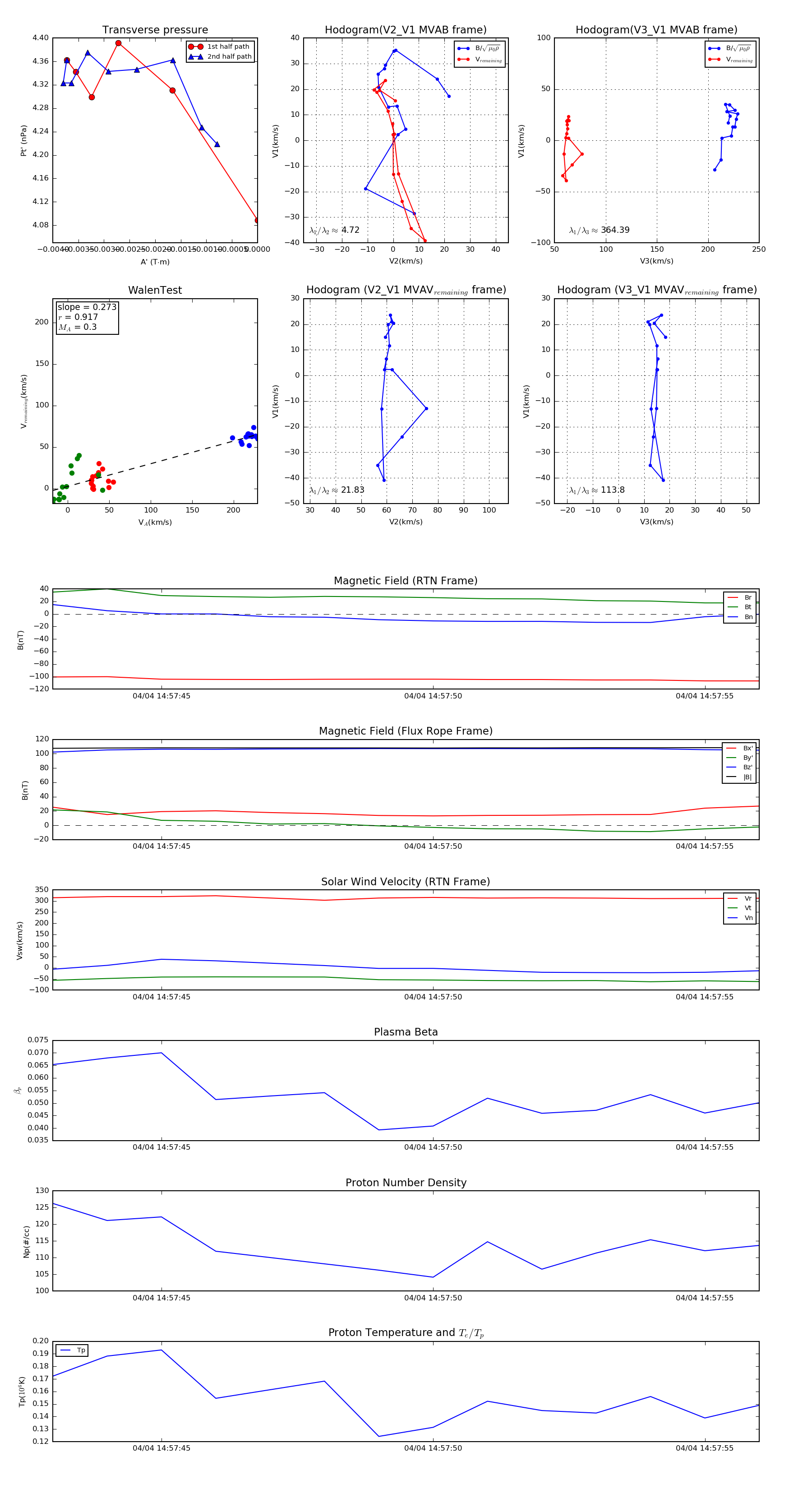
Flux Rope in 2019

Flux Rope Event 2019-04-04 14:57:43 ~ 2019-04-04 14:57:56 (14 seconds)


plot