HOME   LIST
‹–   –›

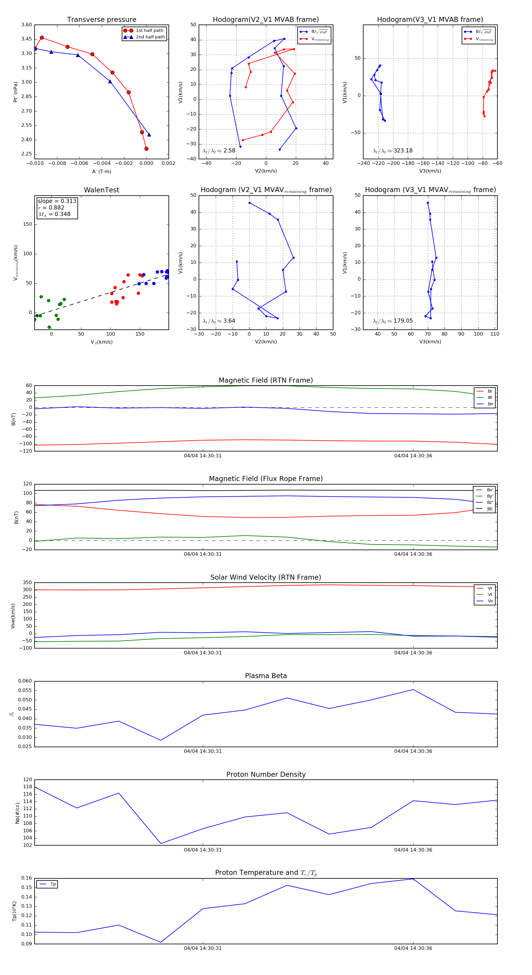
Flux Rope in 2019

Flux Rope Event 2019-04-04 14:30:27 ~ 2019-04-04 14:30:38 (12 seconds)


plot