HOME   LIST
‹–   –›

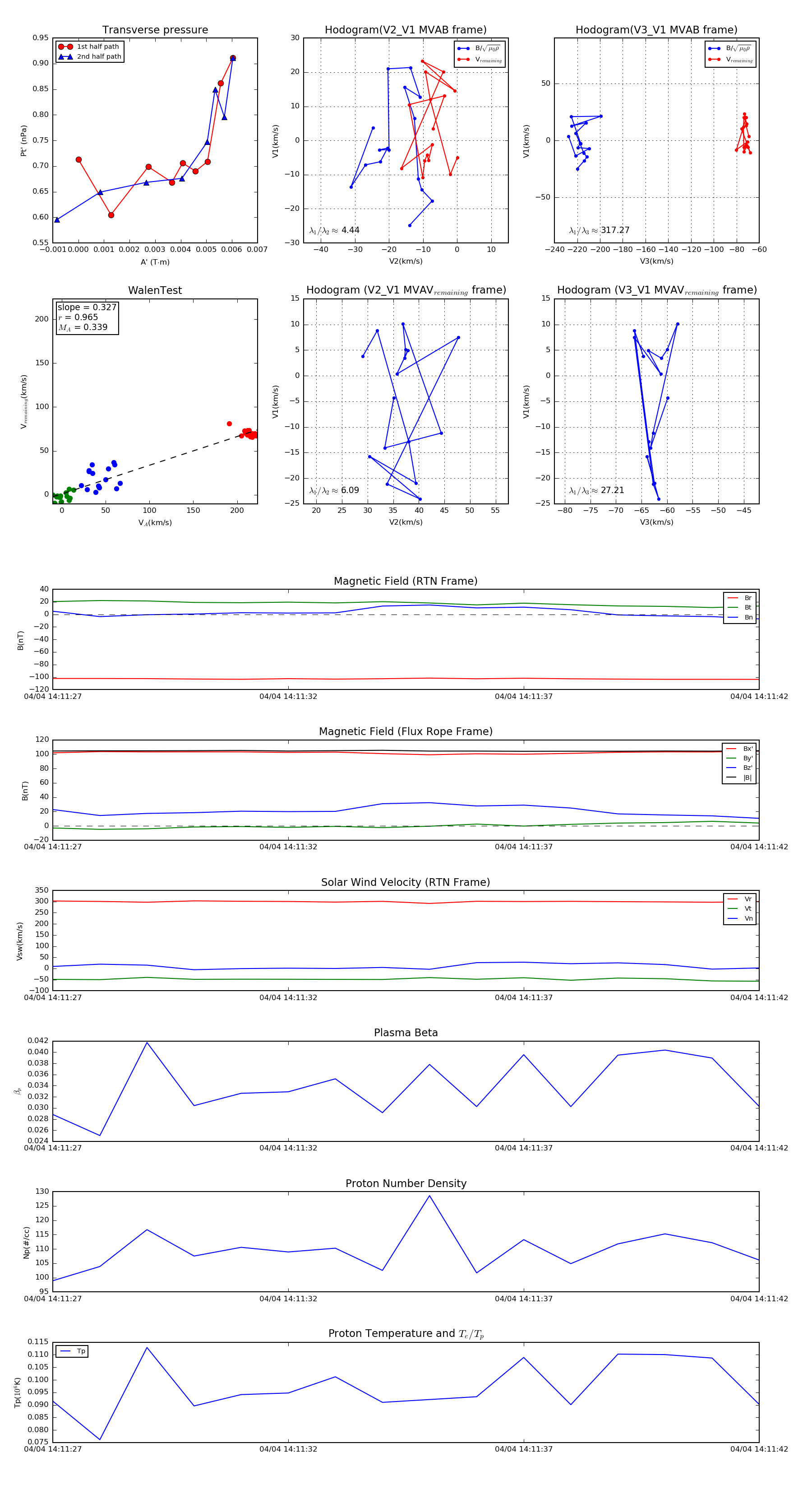
Flux Rope in 2019

Flux Rope Event 2019-04-04 14:11:27 ~ 2019-04-04 14:11:42 (16 seconds)


plot