HOME   LIST
‹–   –›

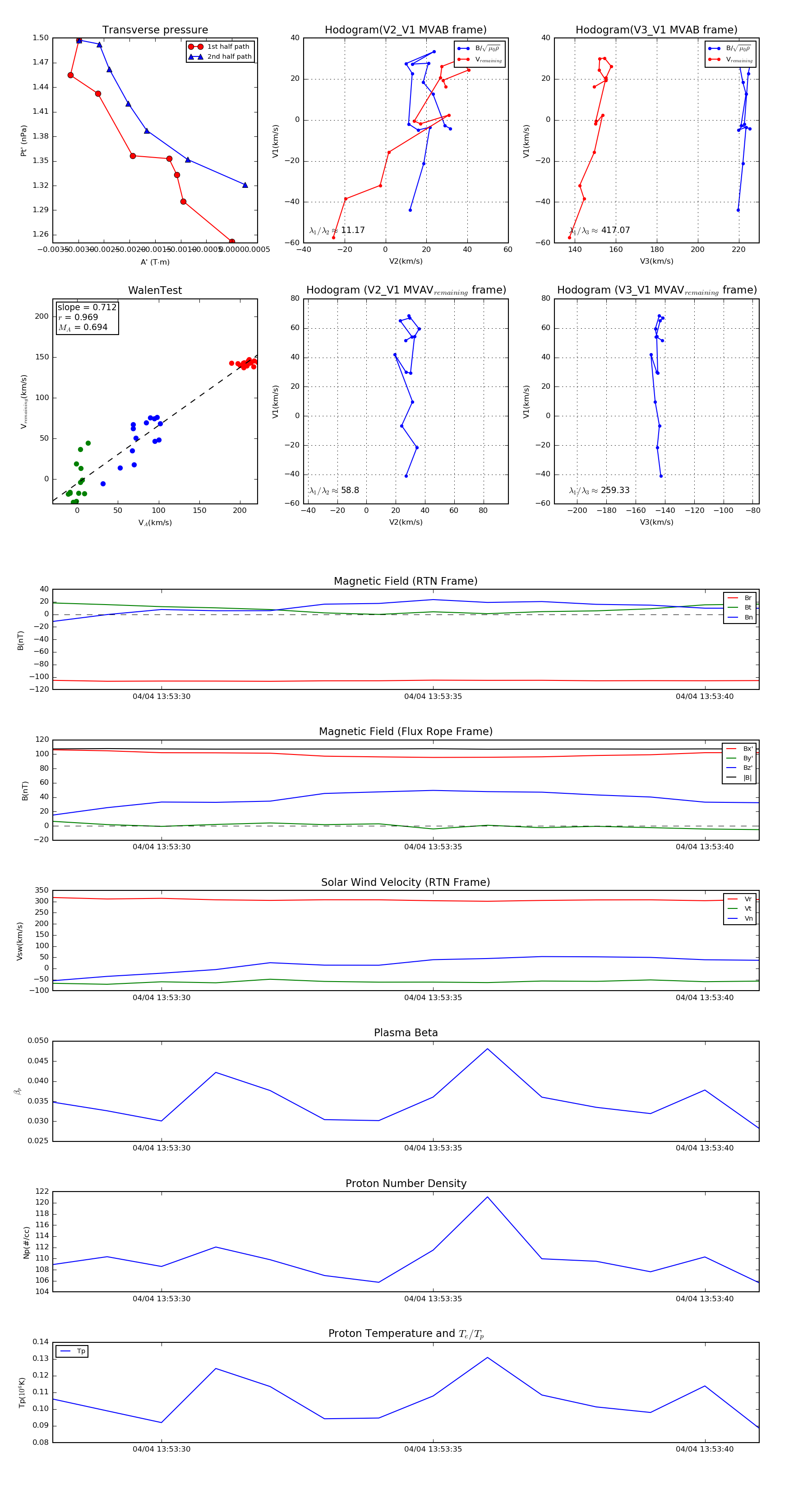
Flux Rope in 2019

Flux Rope Event 2019-04-04 13:53:28 ~ 2019-04-04 13:53:41 (14 seconds)


plot