HOME   LIST
‹–   –›

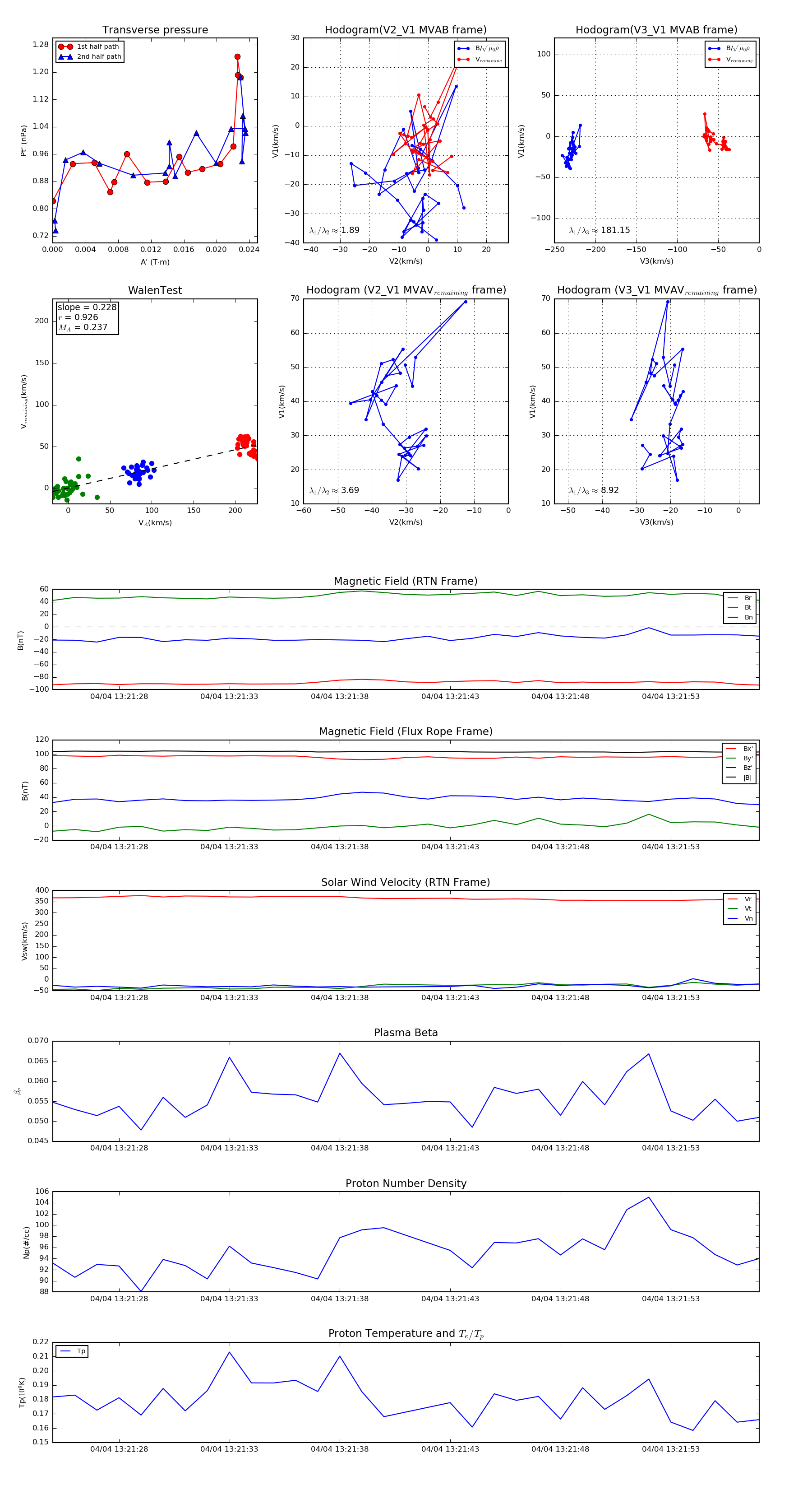
Flux Rope in 2019

Flux Rope Event 2019-04-04 13:21:25 ~ 2019-04-04 13:21:57 (33 seconds)


plot