HOME   LIST
‹–   –›

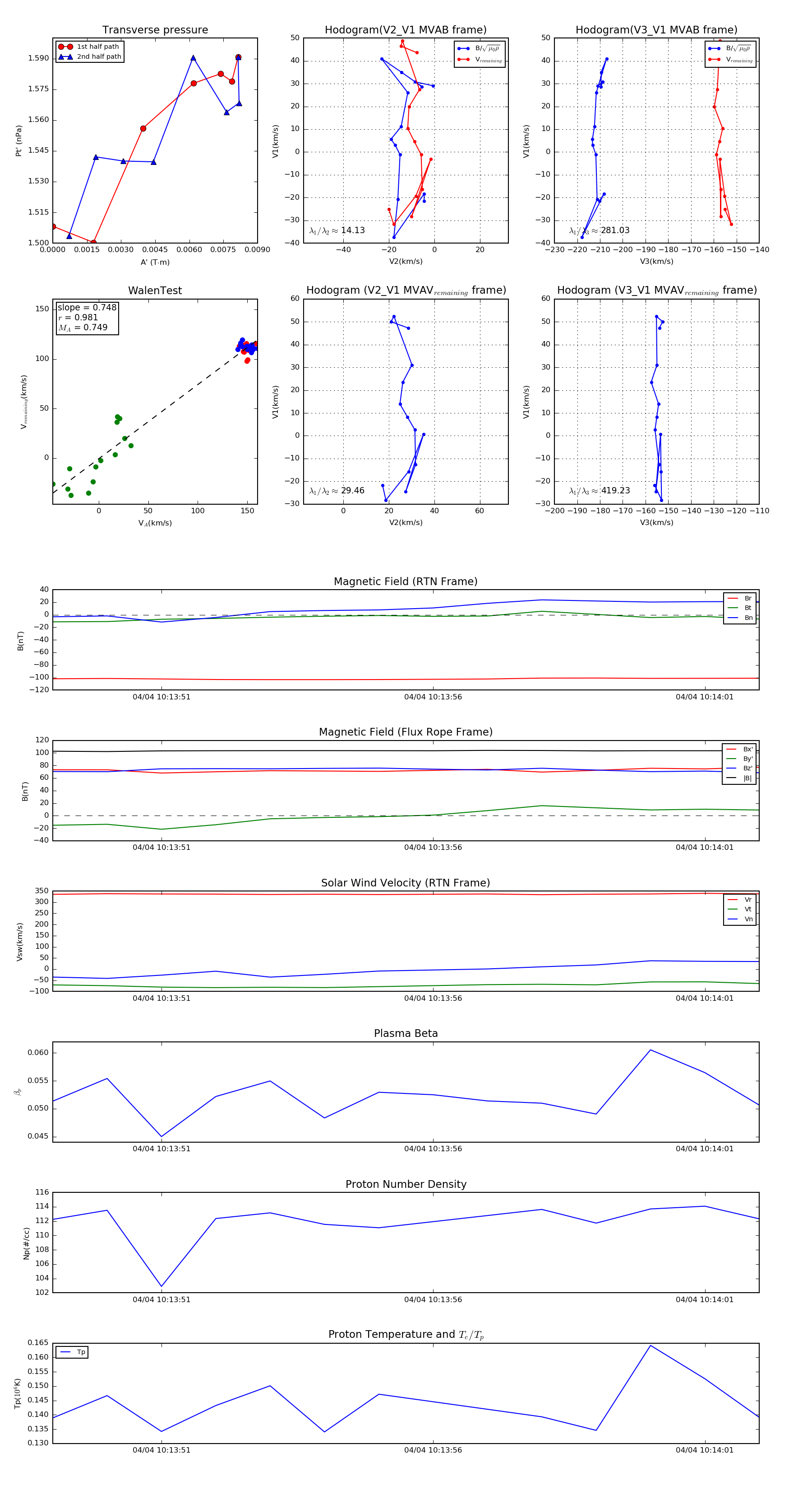
Flux Rope in 2019

Flux Rope Event 2019-04-04 10:13:49 ~ 2019-04-04 10:14:02 (14 seconds)


plot