HOME   LIST
‹–   –›

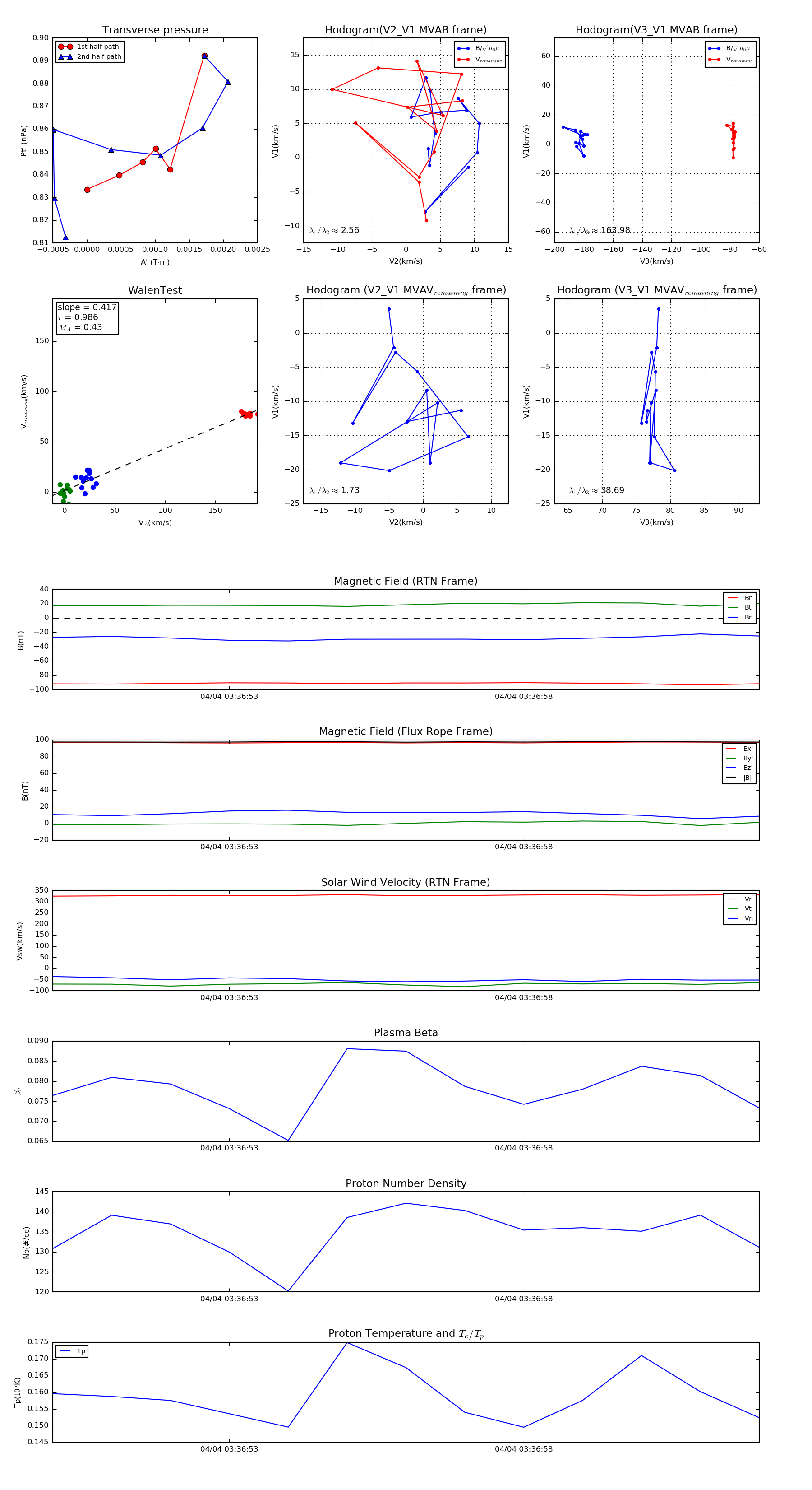
Flux Rope in 2019

Flux Rope Event 2019-04-04 03:36:50 ~ 2019-04-04 03:37:02 (13 seconds)


plot