HOME   LIST
‹–   –›

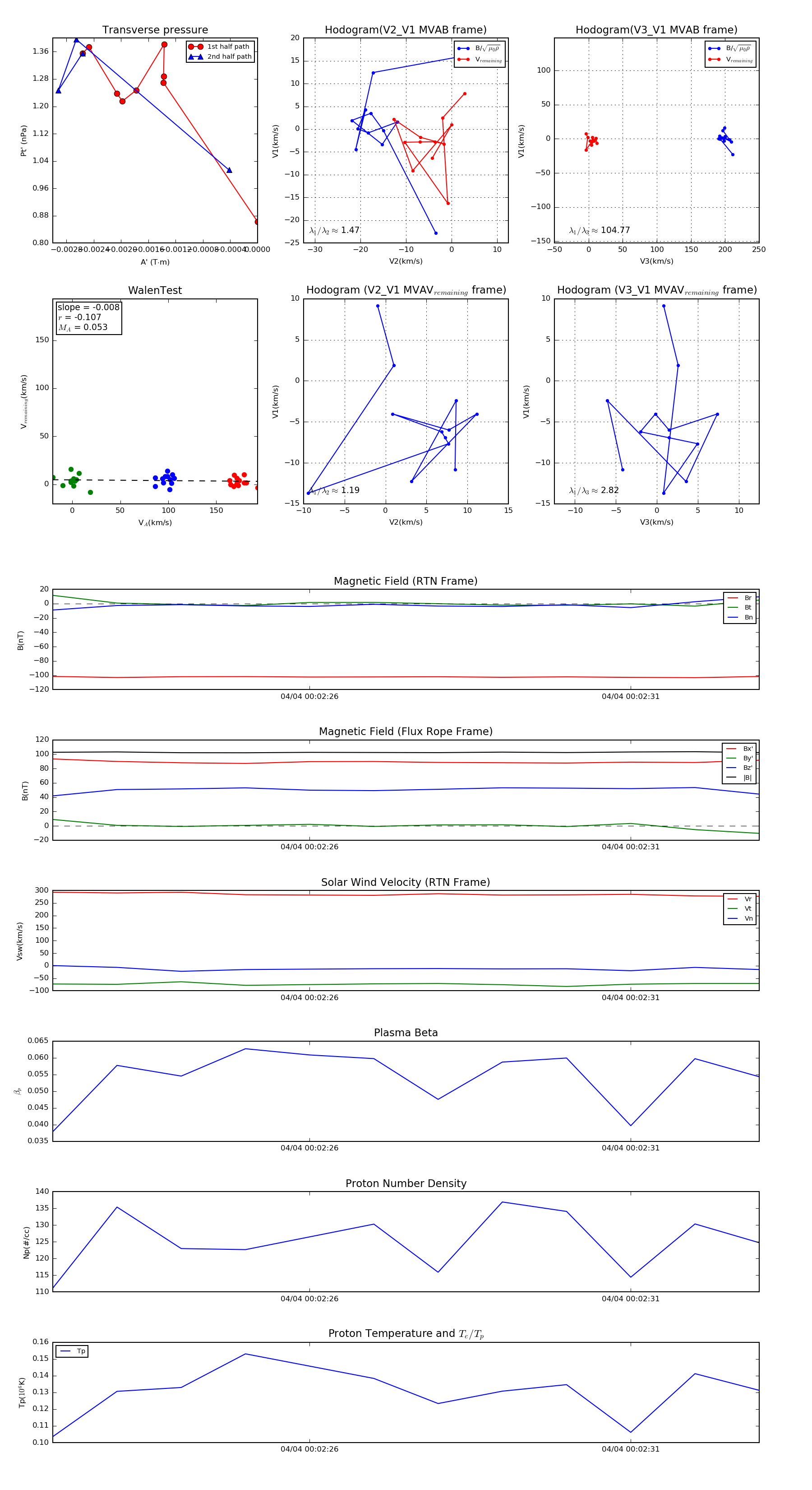
Flux Rope in 2019

Flux Rope Event 2019-04-04 00:02:22 ~ 2019-04-04 00:02:33 (12 seconds)


plot