HOME   LIST
‹–   –›

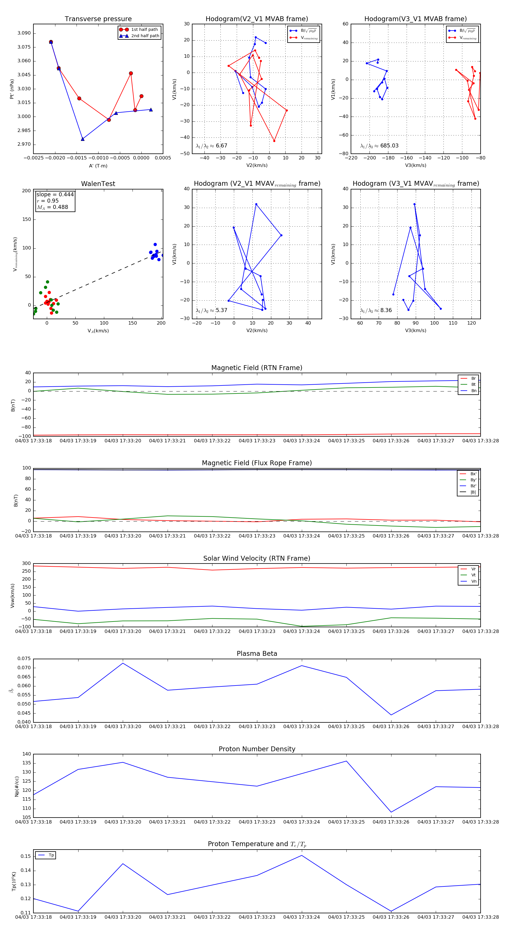
Flux Rope in 2019

Flux Rope Event 2019-04-03 17:33:18 ~ 2019-04-03 17:33:28 (11 seconds)


plot