HOME   LIST
‹–   –›

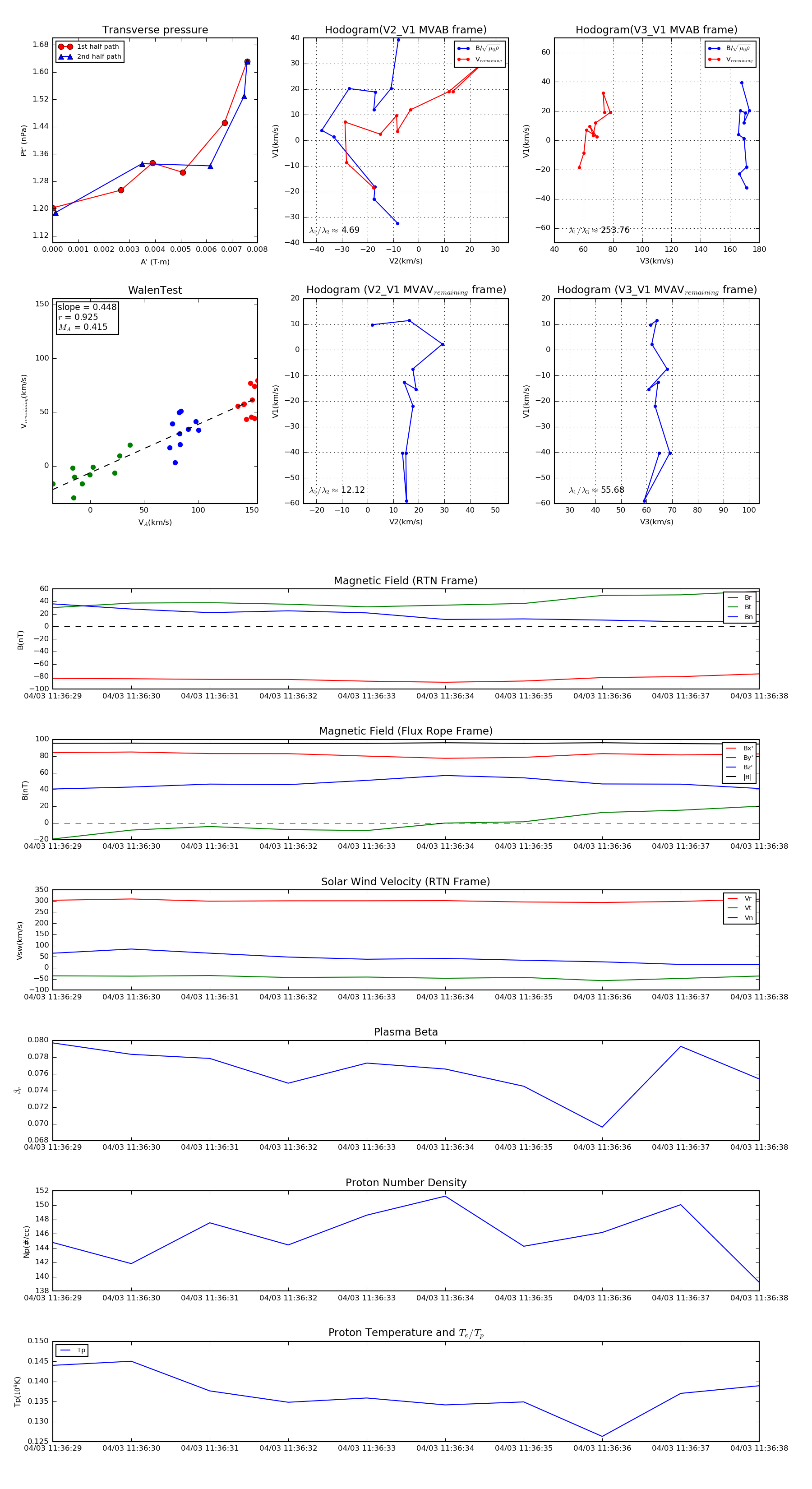
Flux Rope in 2019

Flux Rope Event 2019-04-03 11:36:29 ~ 2019-04-03 11:36:38 (10 seconds)


plot