HOME   LIST
‹–   –›

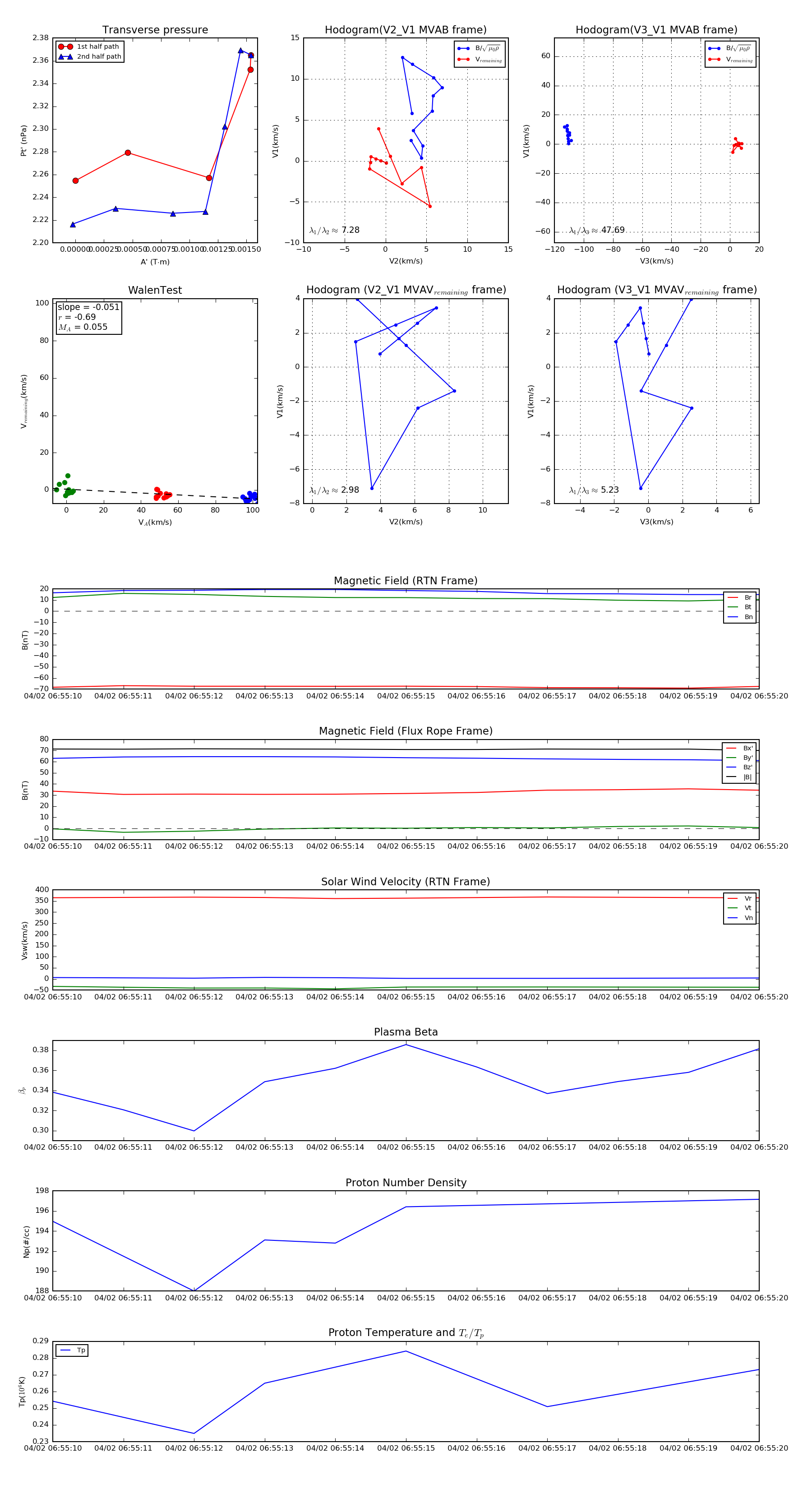
Flux Rope in 2019

Flux Rope Event 2019-04-02 06:55:10 ~ 2019-04-02 06:55:20 (11 seconds)


plot