HOME   LIST
‹–   –›

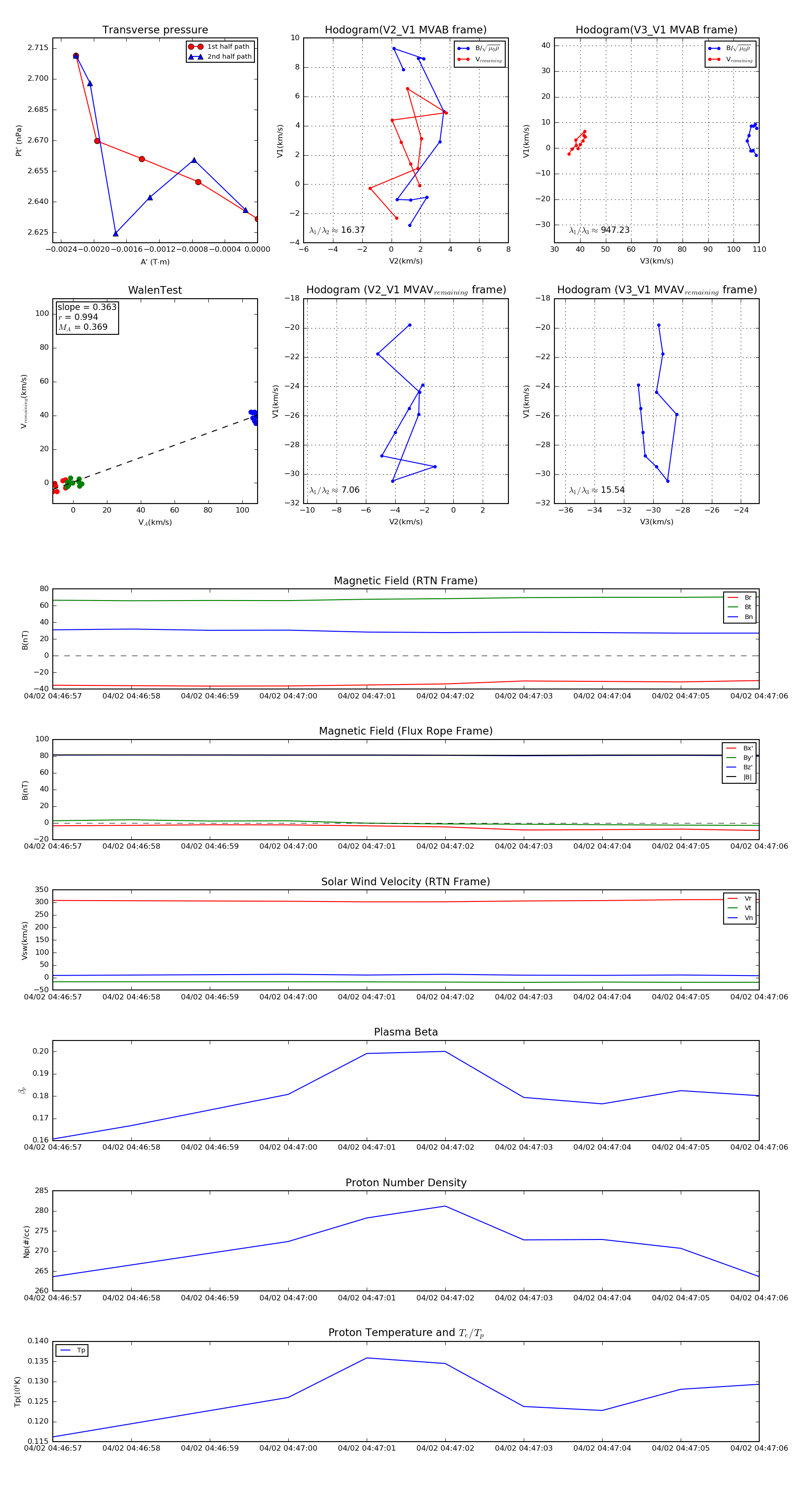
Flux Rope in 2019

Flux Rope Event 2019-04-02 04:46:57 ~ 2019-04-02 04:47:06 (10 seconds)


plot