HOME   LIST
‹–   –›

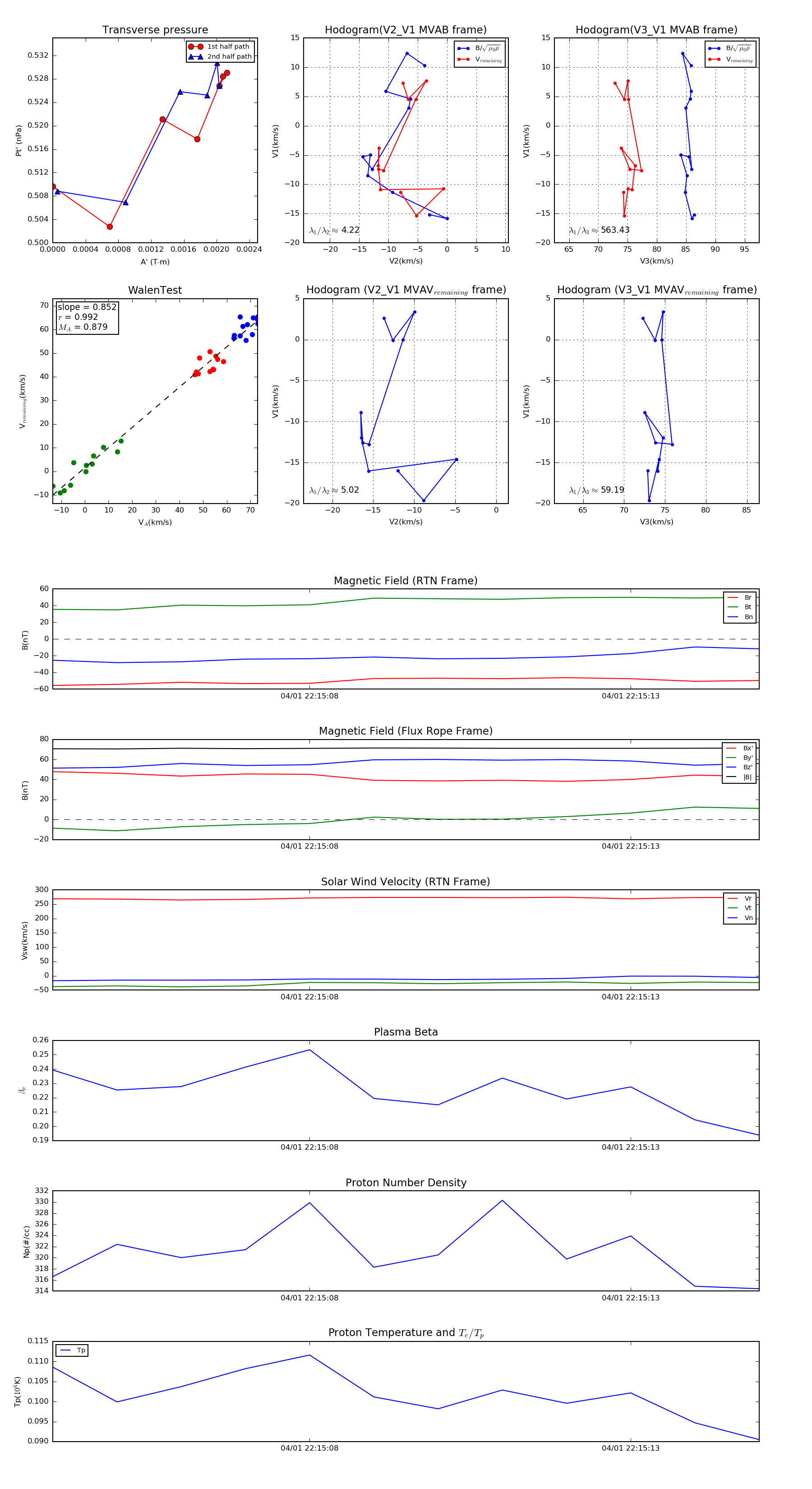
Flux Rope in 2019

Flux Rope Event 2019-04-01 22:15:04 ~ 2019-04-01 22:15:15 (12 seconds)


plot