HOME   LIST
‹–   –›

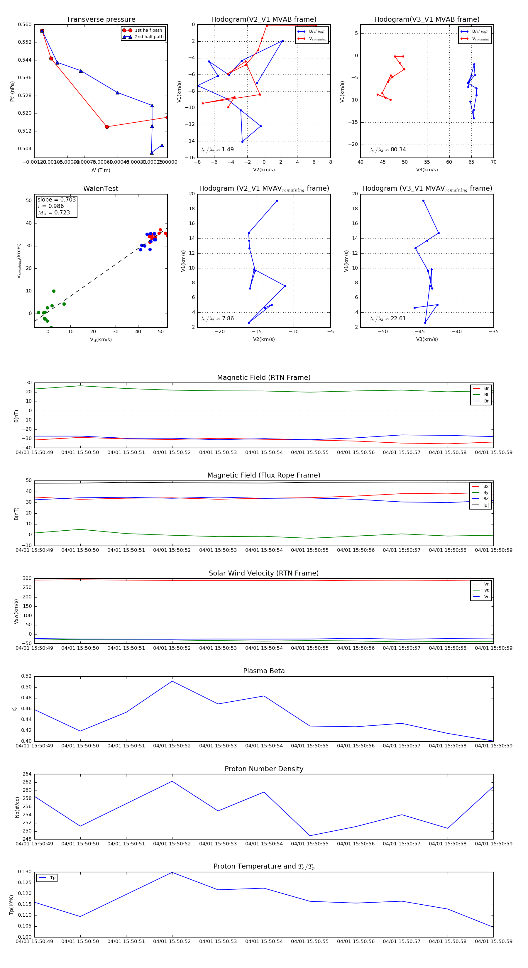
Flux Rope in 2019

Flux Rope Event 2019-04-01 15:50:49 ~ 2019-04-01 15:50:59 (11 seconds)


plot