HOME   LIST
‹–   –›

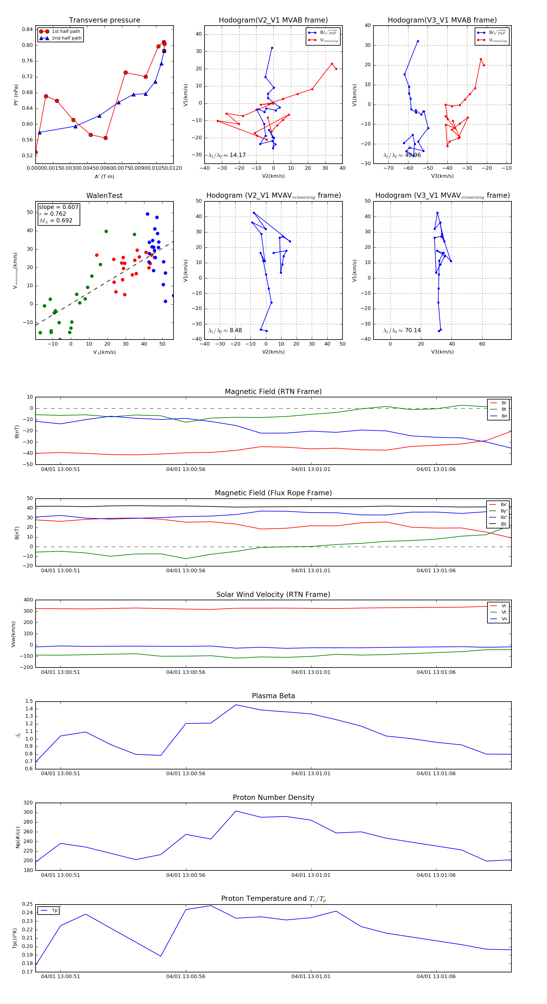
Flux Rope in 2019

Flux Rope Event 2019-04-01 13:00:50 ~ 2019-04-01 13:01:09 (20 seconds)


plot