HOME   LIST
‹–   –›

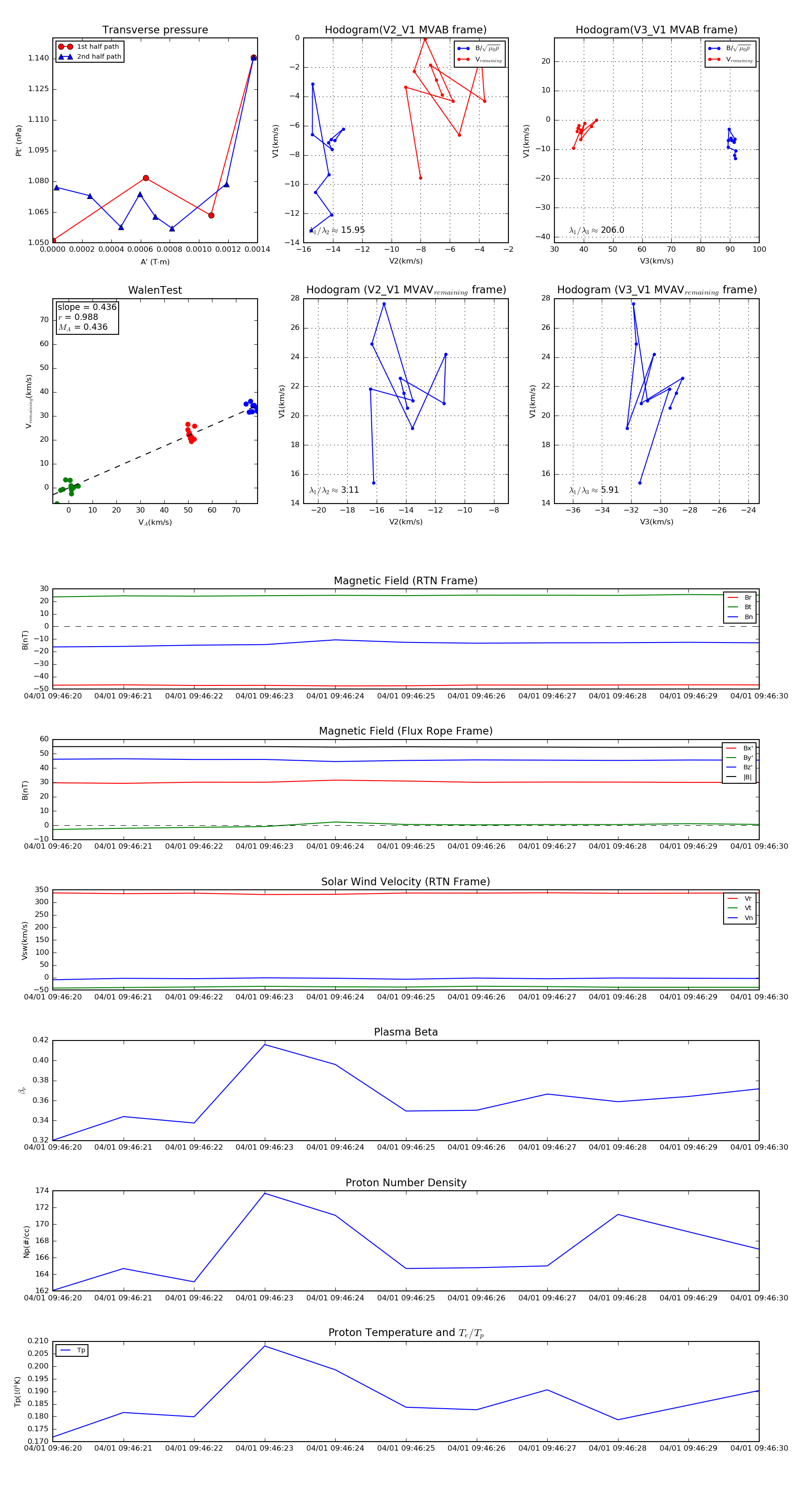
Flux Rope in 2019

Flux Rope Event 2019-04-01 09:46:20 ~ 2019-04-01 09:46:30 (11 seconds)


plot