HOME   LIST
‹–   –›

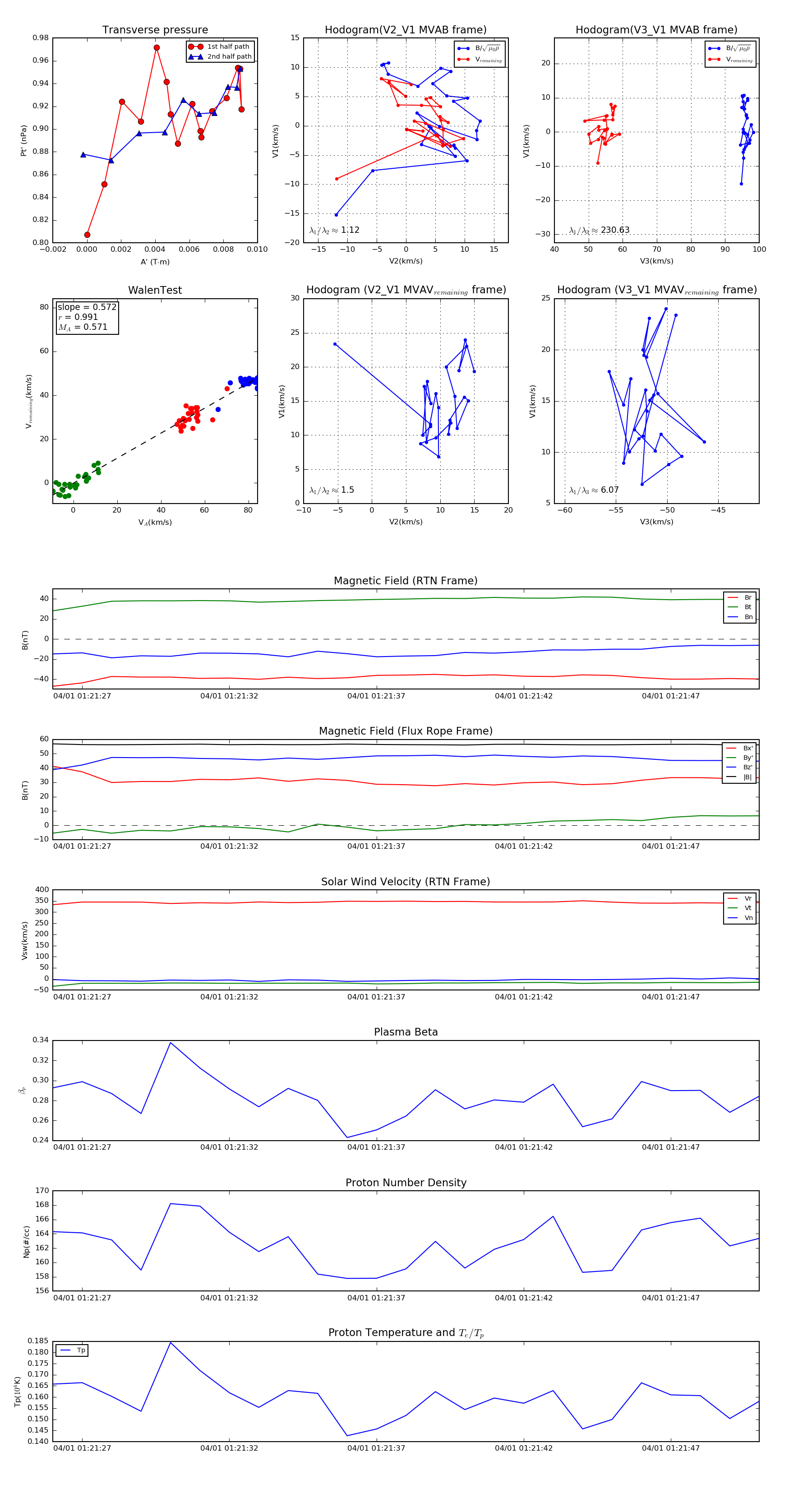
Flux Rope in 2019

Flux Rope Event 2019-04-01 01:21:26 ~ 2019-04-01 01:21:50 (25 seconds)


plot