HOME   LIST
‹–   –›

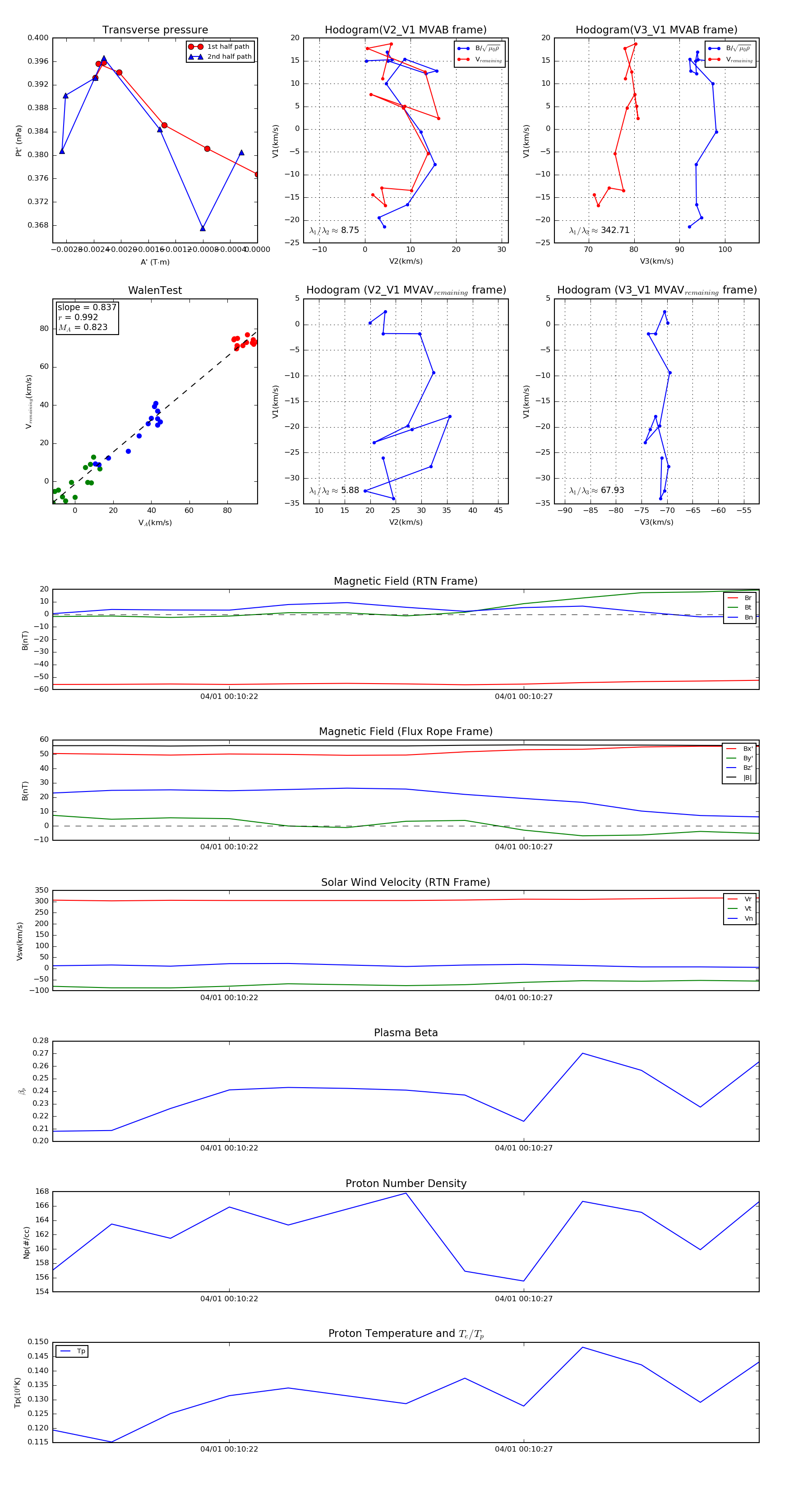
Flux Rope in 2019

Flux Rope Event 2019-04-01 00:10:19 ~ 2019-04-01 00:10:31 (13 seconds)


plot