HOME   LIST
‹–   –›

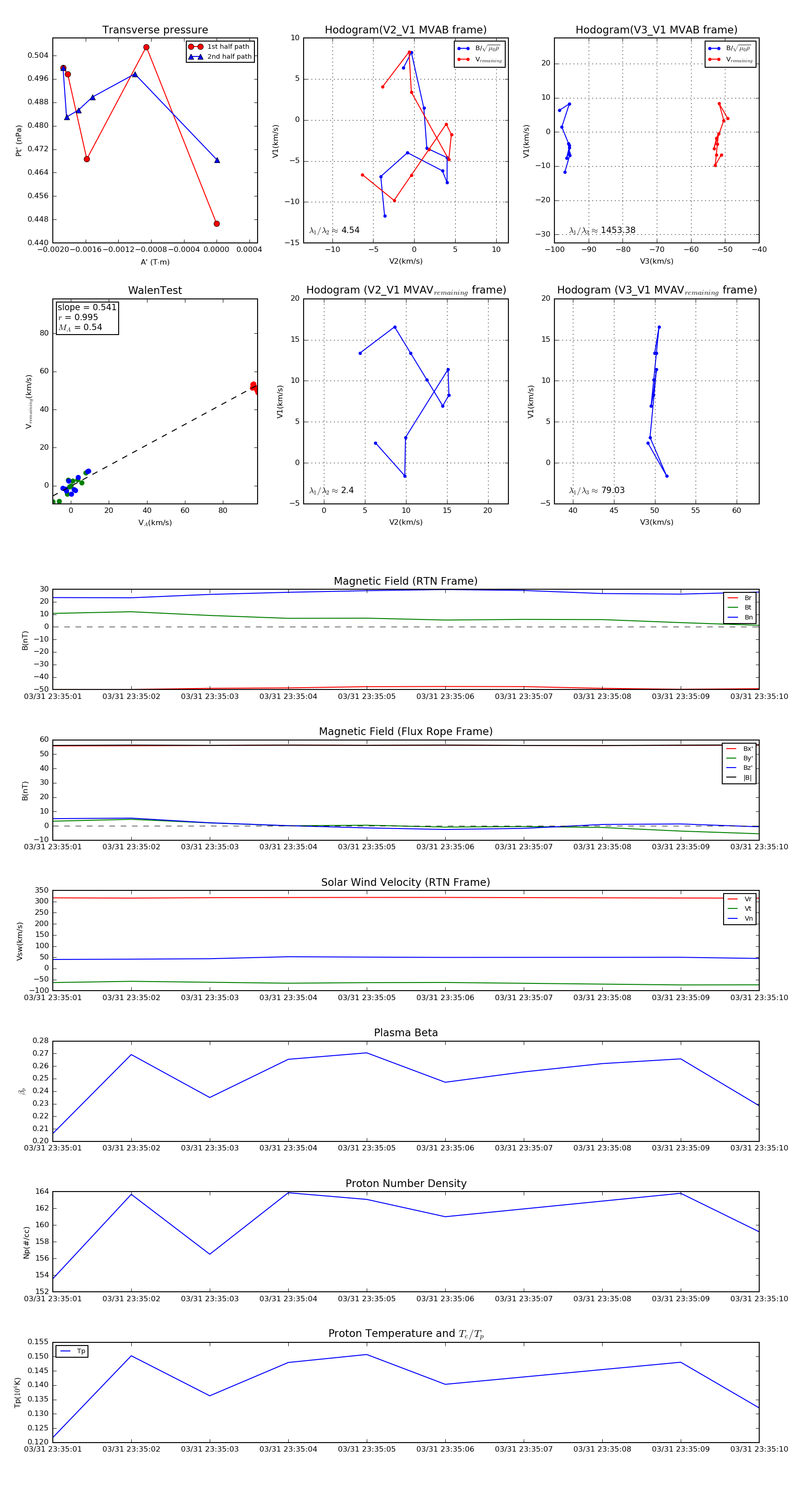
Flux Rope in 2019

Flux Rope Event 2019-03-31 23:35:01 ~ 2019-03-31 23:35:10 (10 seconds)


plot