HOME   LIST
‹–   –›

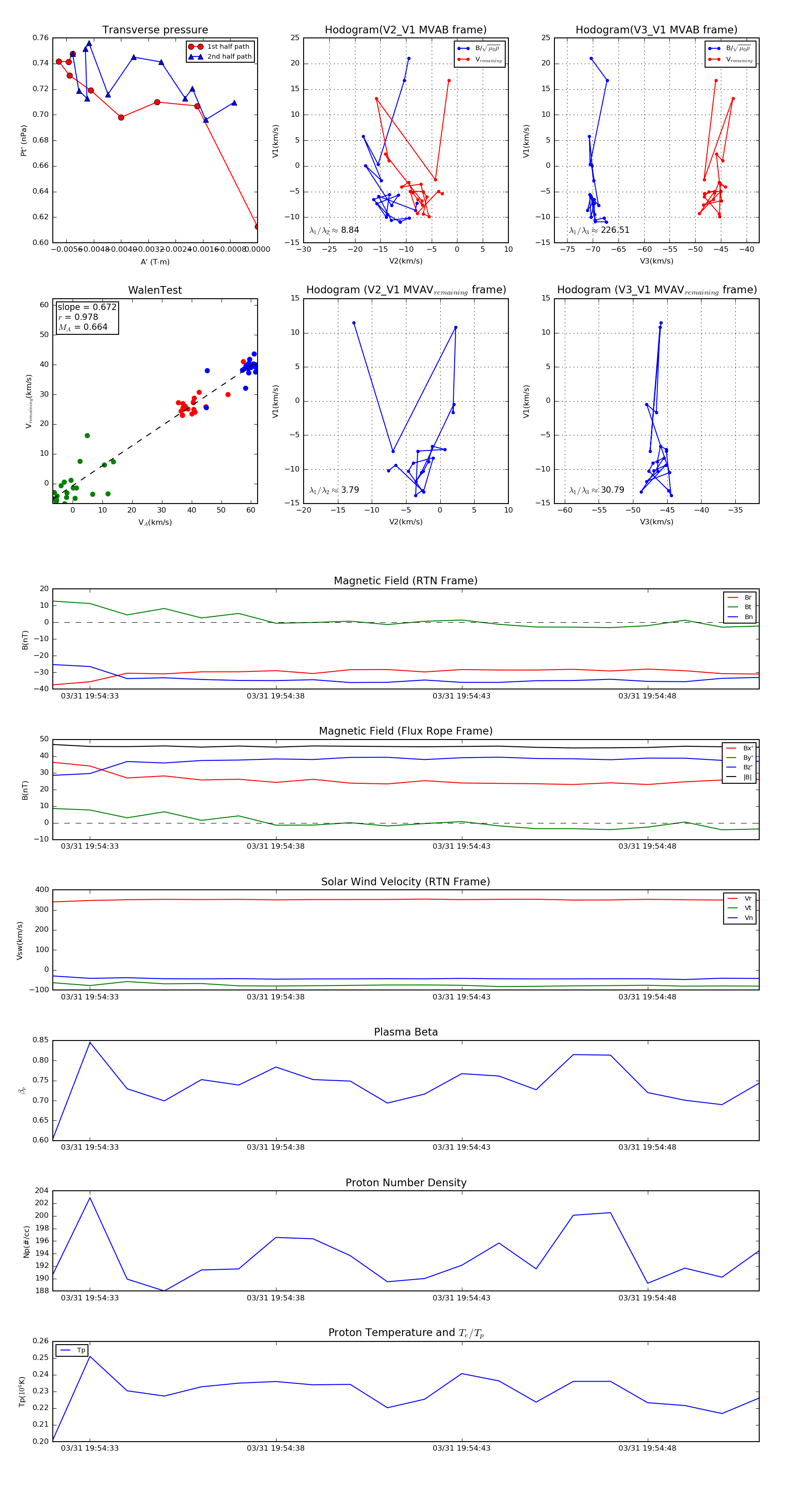
Flux Rope in 2019

Flux Rope Event 2019-03-31 19:54:32 ~ 2019-03-31 19:54:51 (20 seconds)


plot