HOME   LIST
‹–   –›

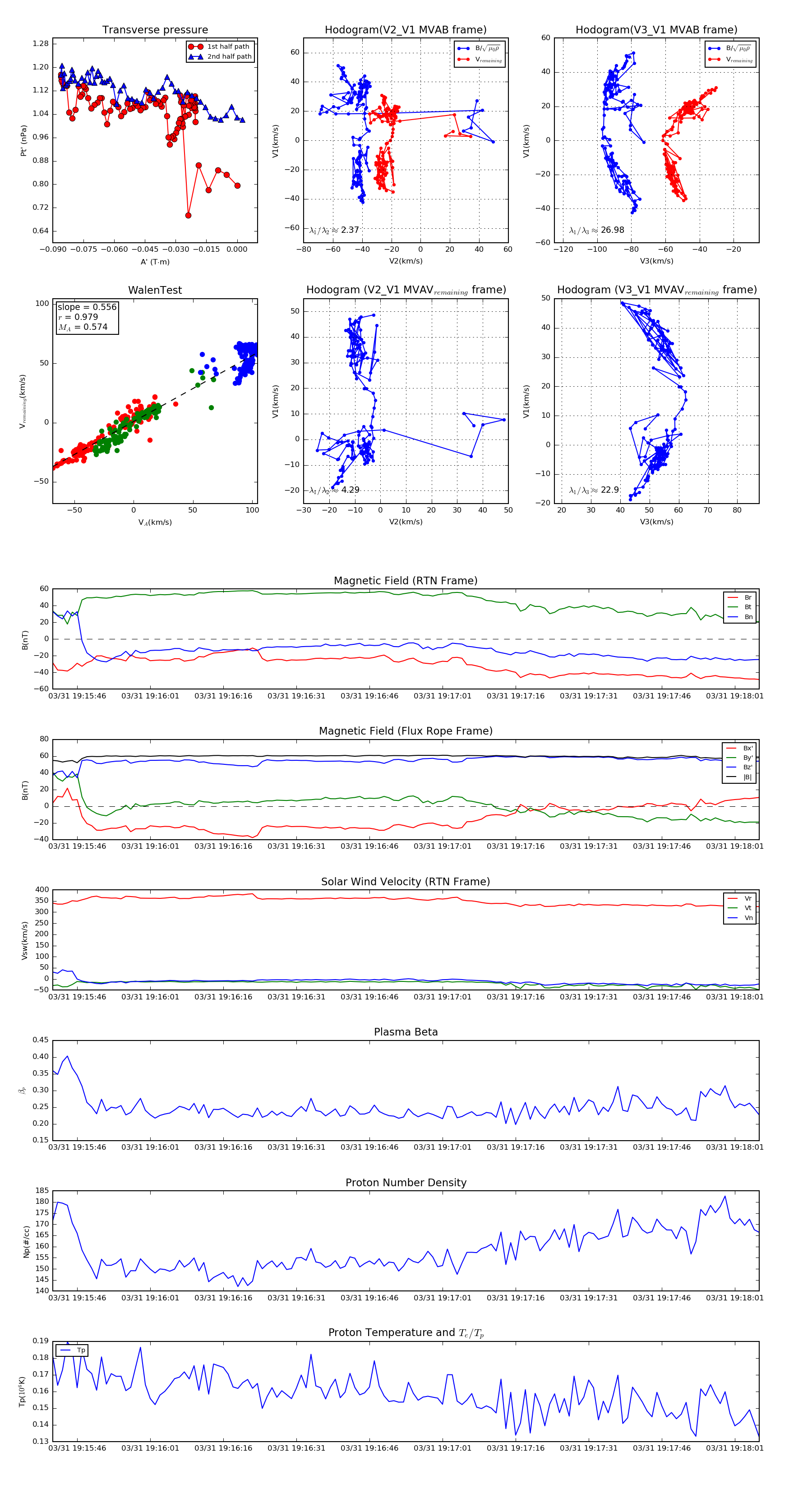
Flux Rope in 2019

Flux Rope Event 2019-03-31 19:15:41 ~ 2019-03-31 19:18:06 (146 seconds)


plot