HOME   LIST
‹–   –›

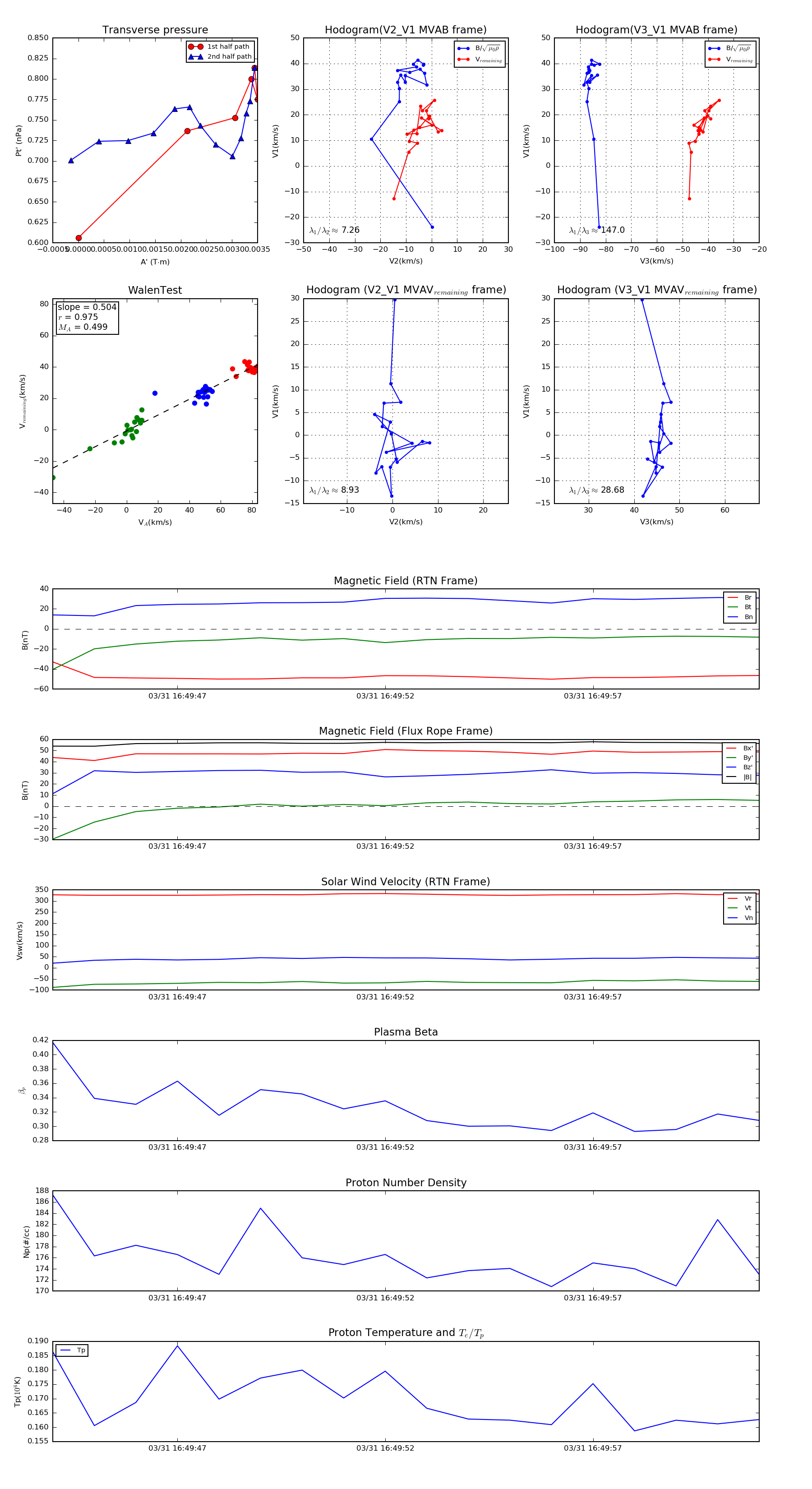
Flux Rope in 2019

Flux Rope Event 2019-03-31 16:49:44 ~ 2019-03-31 16:50:01 (18 seconds)


plot