HOME   LIST
‹–   –›

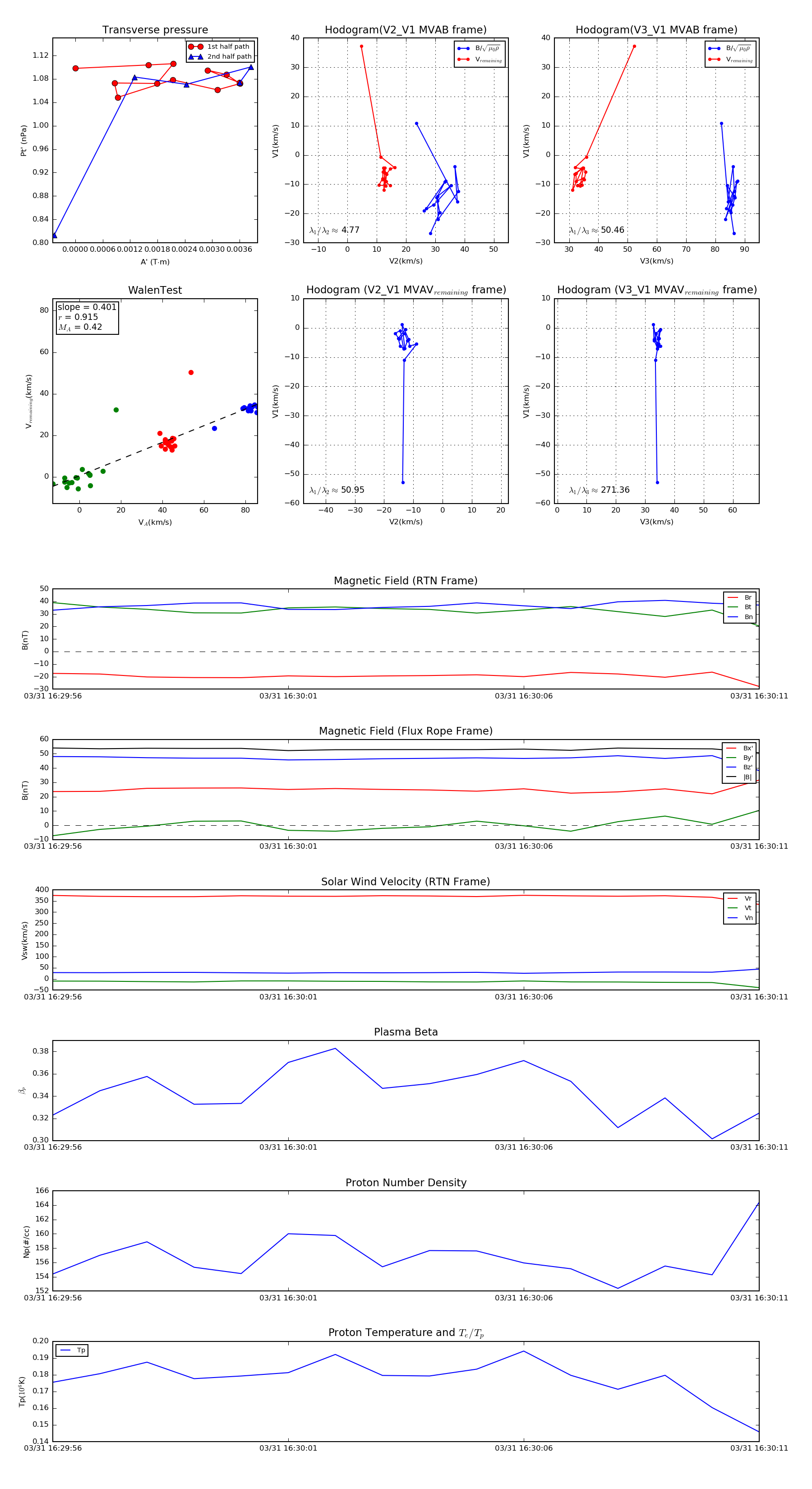
Flux Rope in 2019

Flux Rope Event 2019-03-31 16:29:56 ~ 2019-03-31 16:30:11 (16 seconds)


plot