HOME   LIST
‹–   –›

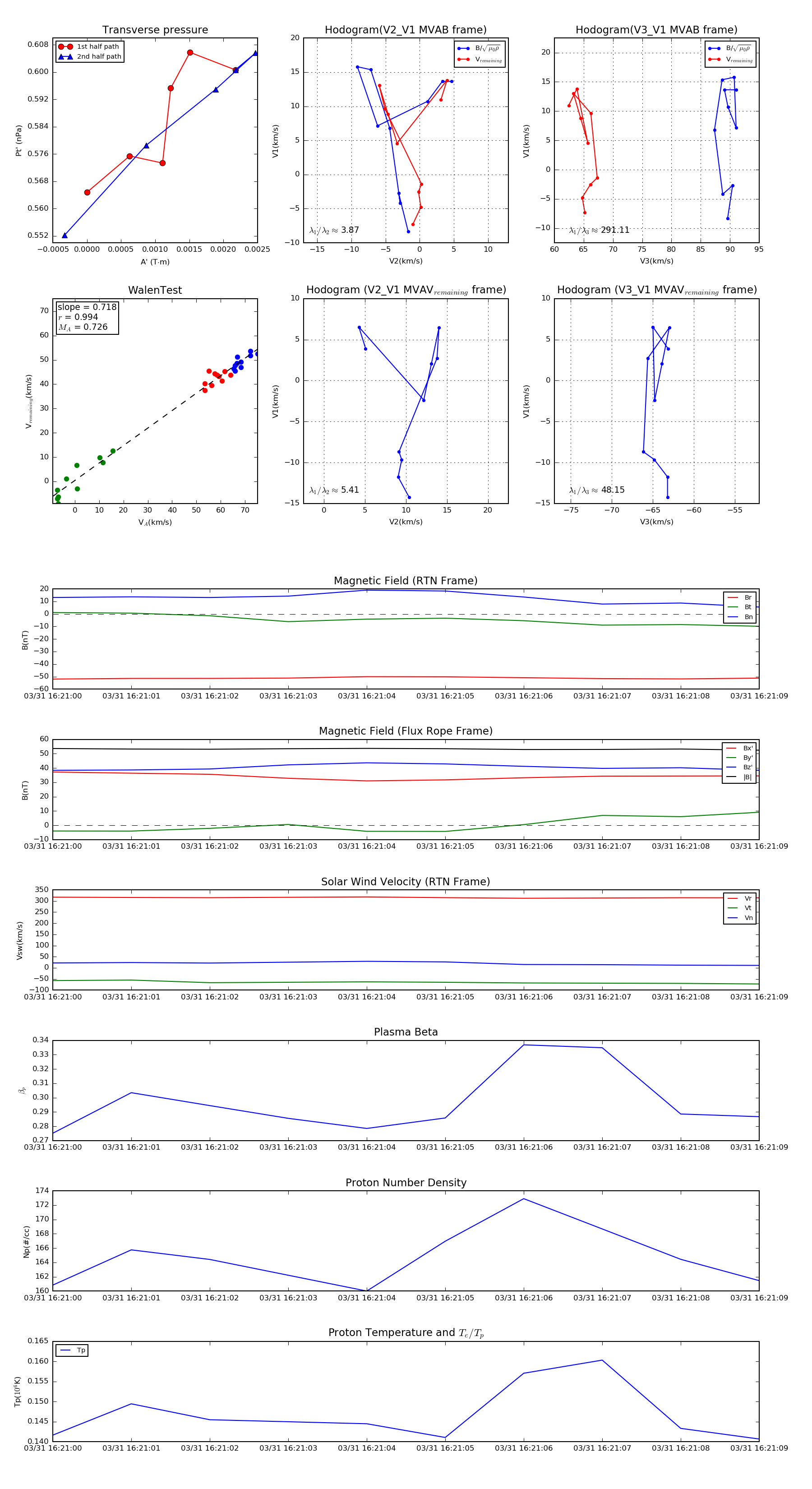
Flux Rope in 2019

Flux Rope Event 2019-03-31 16:21:00 ~ 2019-03-31 16:21:09 (10 seconds)


plot