HOME   LIST
‹–   –›

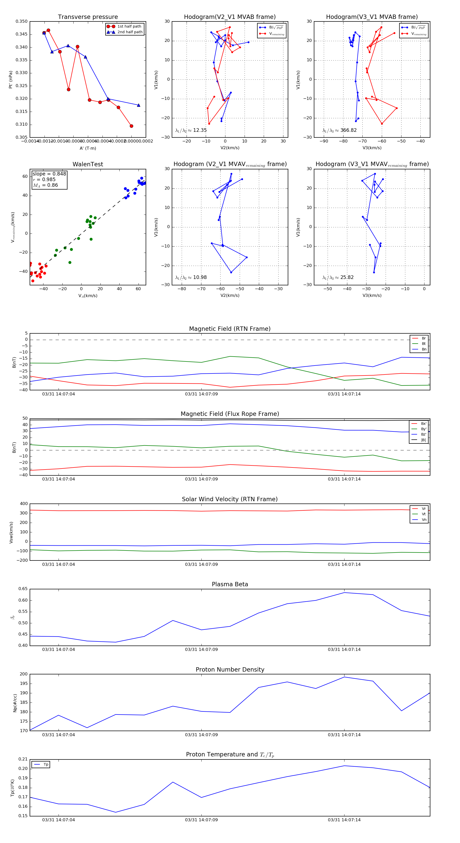
Flux Rope in 2019

Flux Rope Event 2019-03-31 14:07:03 ~ 2019-03-31 14:07:17 (15 seconds)


plot