HOME   LIST
‹–   –›

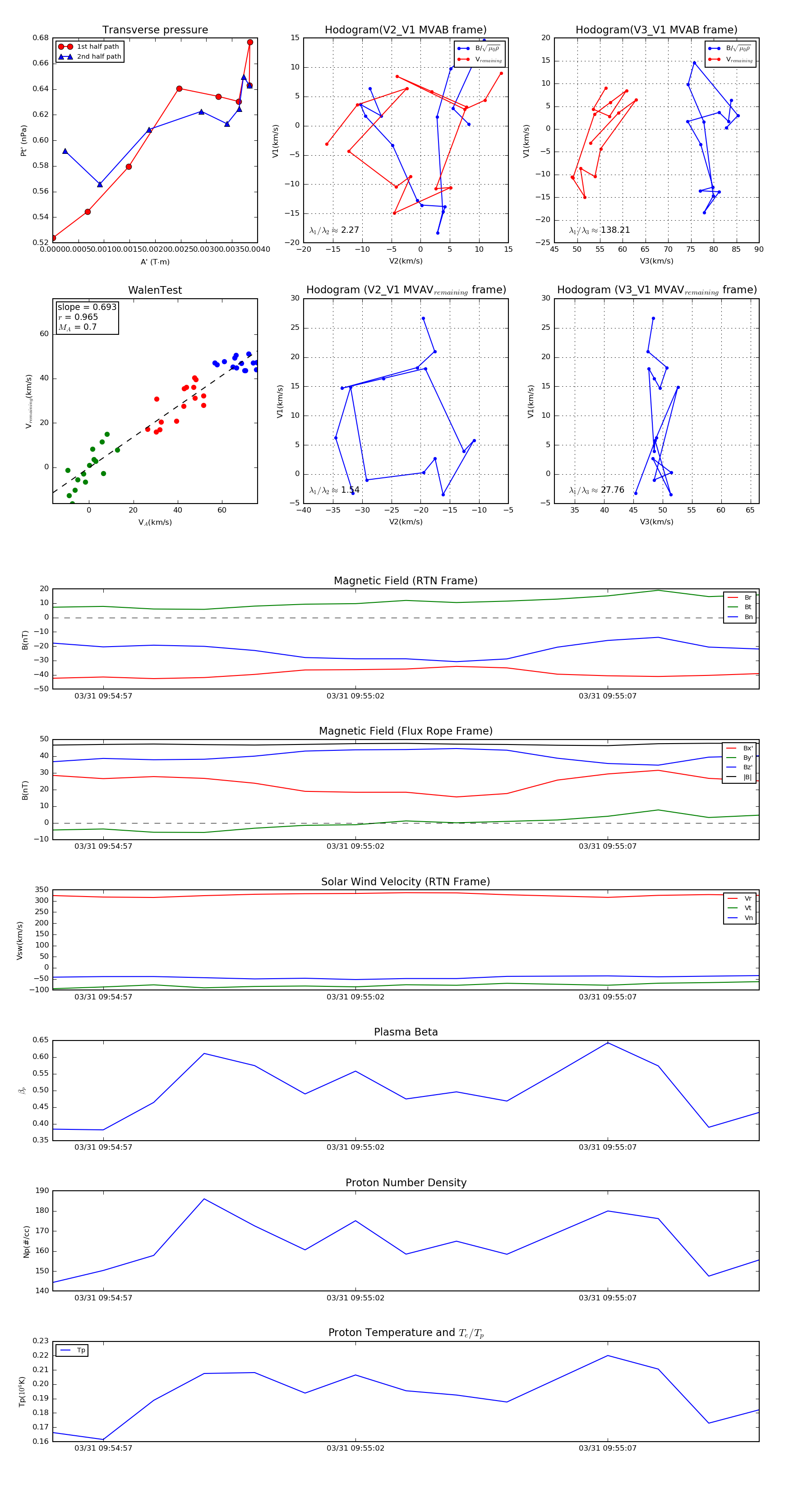
Flux Rope in 2019

Flux Rope Event 2019-03-31 09:54:56 ~ 2019-03-31 09:55:10 (15 seconds)


plot