HOME   LIST
‹–   –›

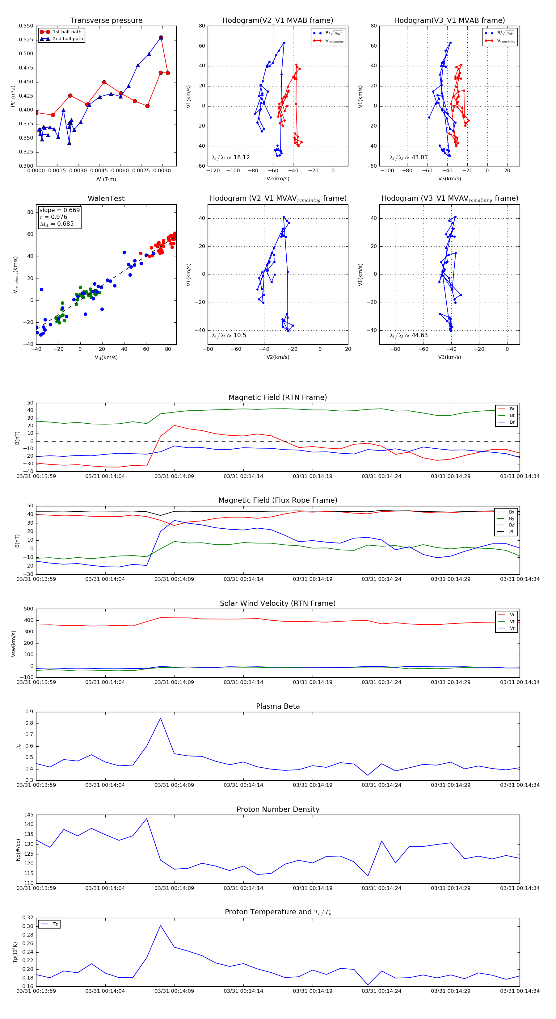
Flux Rope in 2019

Flux Rope Event 2019-03-31 00:13:59 ~ 2019-03-31 00:14:34 (36 seconds)


plot