HOME   LIST
‹–   –›

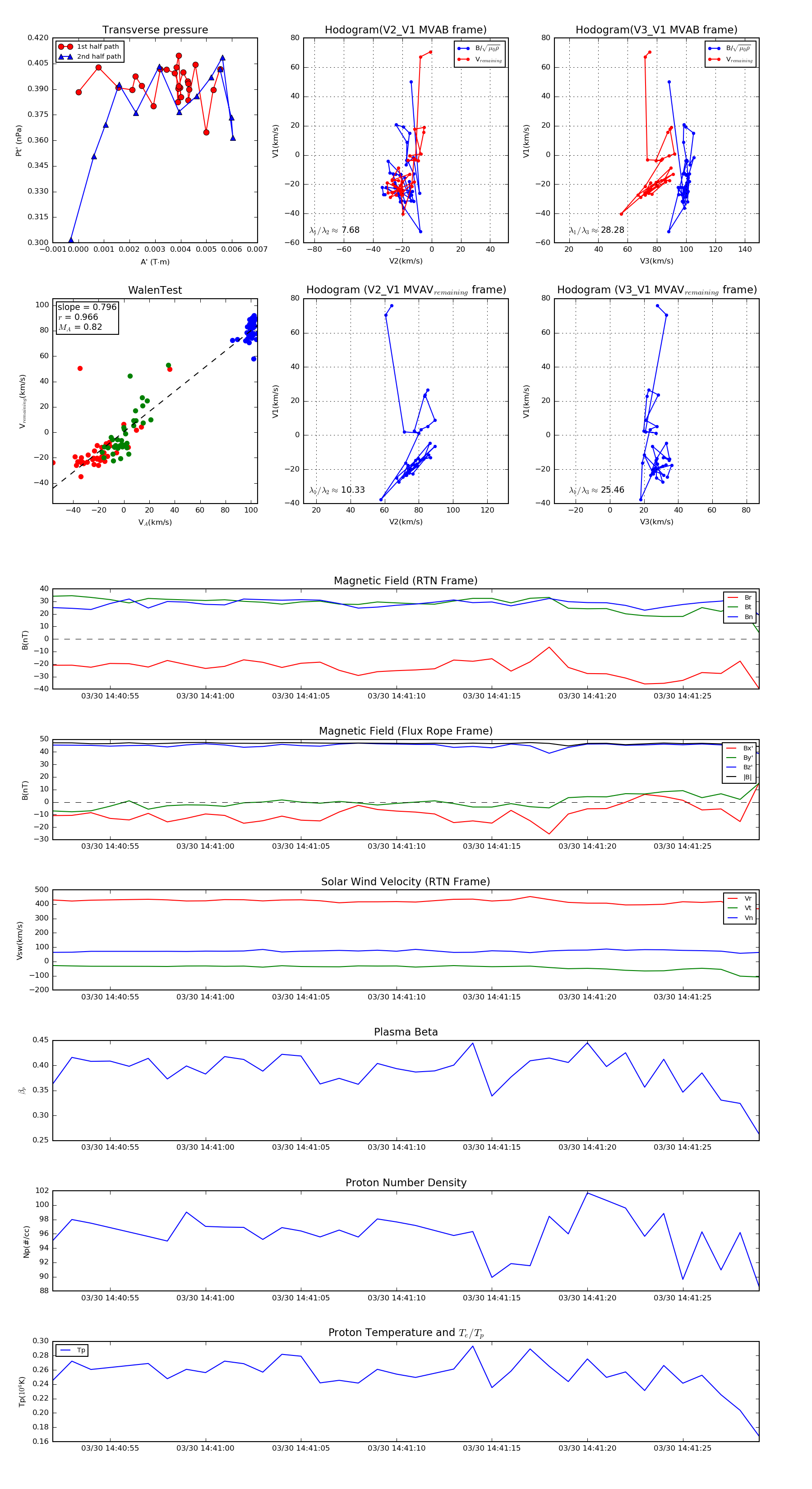
Flux Rope in 2019

Flux Rope Event 2019-03-30 14:40:52 ~ 2019-03-30 14:41:29 (38 seconds)


plot