HOME   LIST
‹–   –›

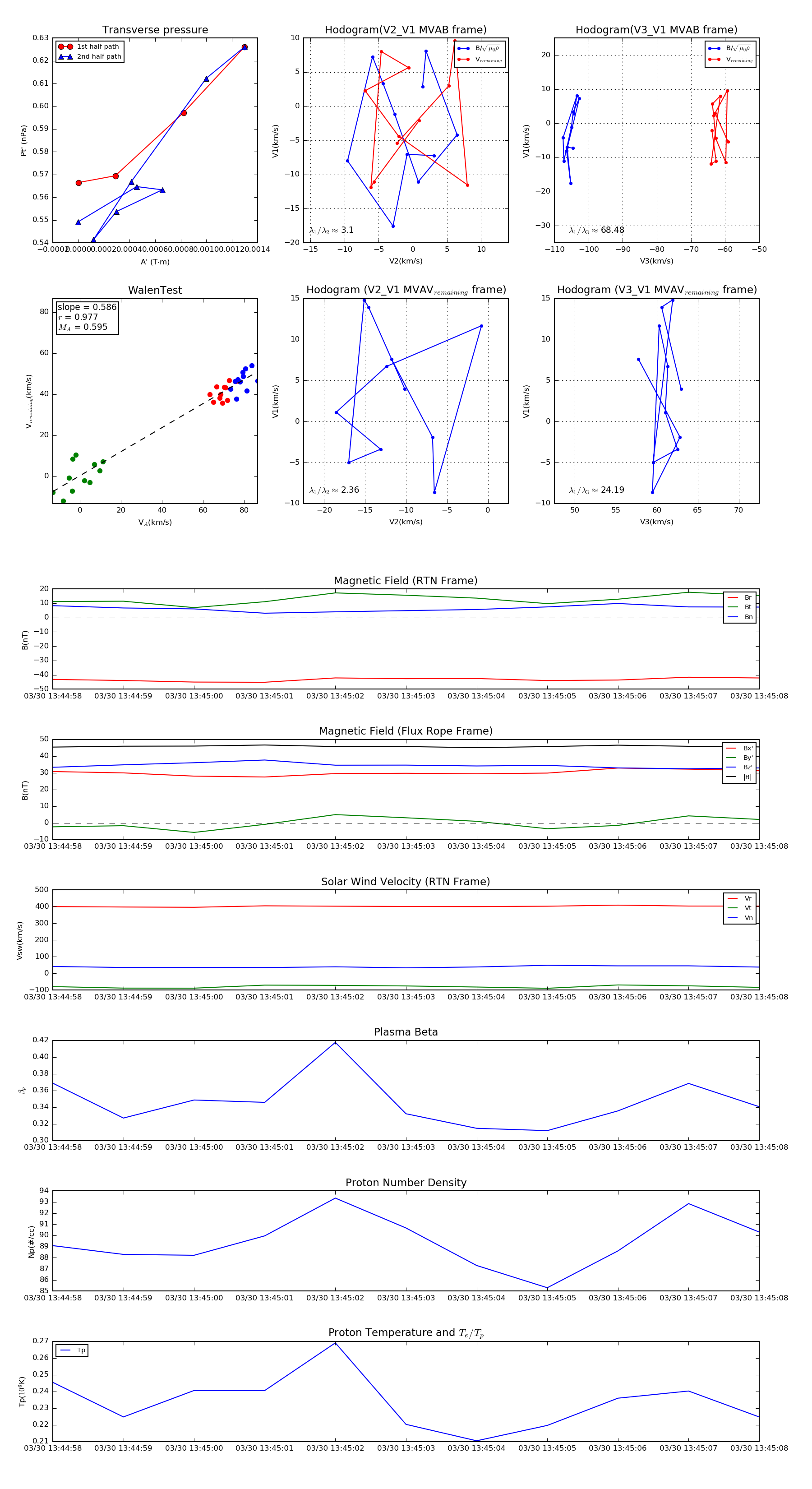
Flux Rope in 2019

Flux Rope Event 2019-03-30 13:44:58 ~ 2019-03-30 13:45:08 (11 seconds)


plot