HOME   LIST
‹–   –›

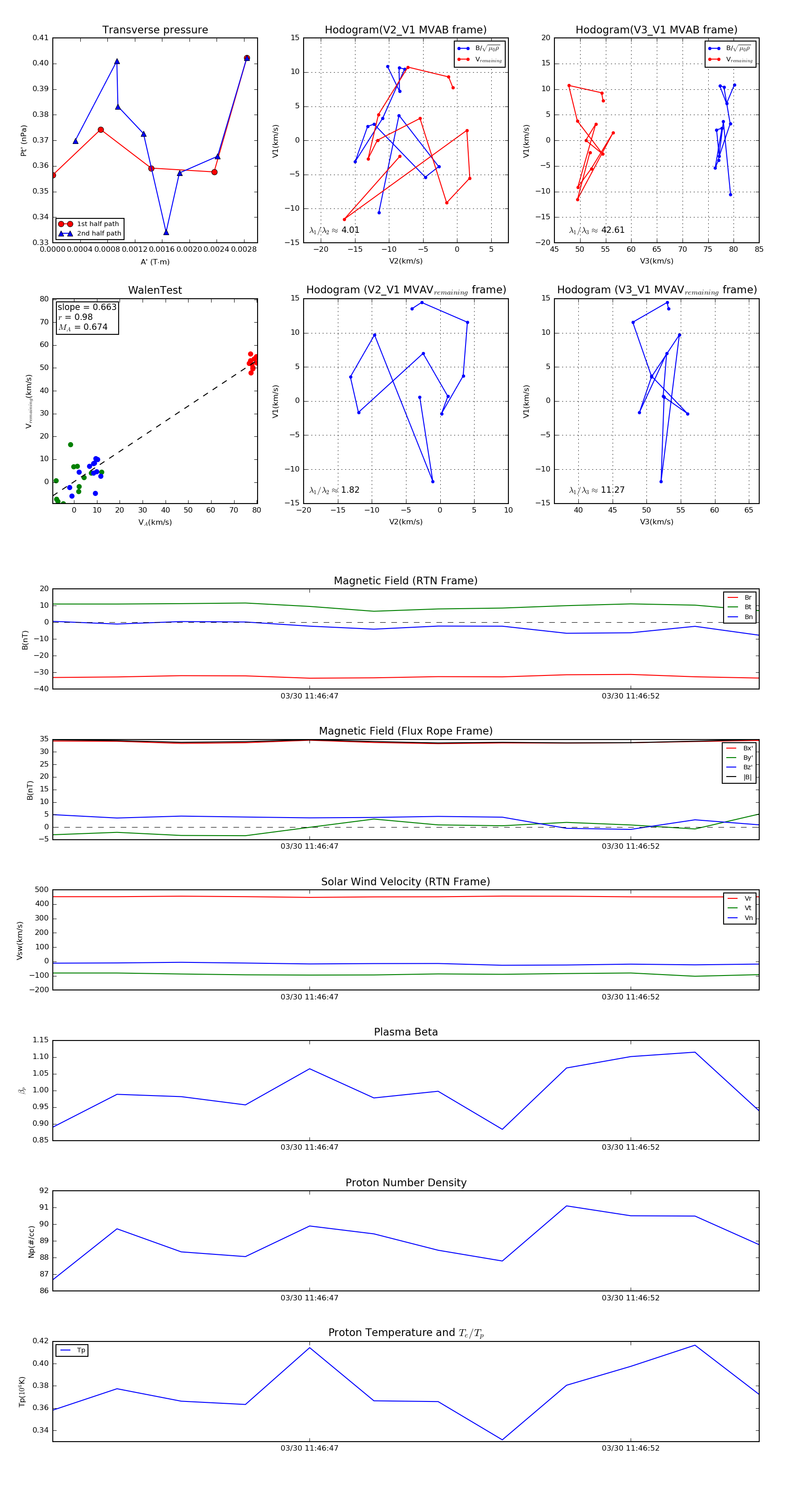
Flux Rope in 2019

Flux Rope Event 2019-03-30 11:46:43 ~ 2019-03-30 11:46:54 (12 seconds)


plot