HOME   LIST
‹–   –›

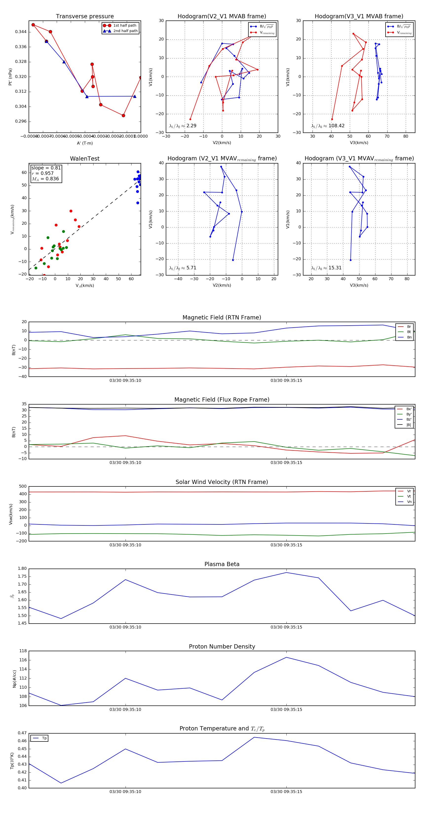
Flux Rope in 2019

Flux Rope Event 2019-03-30 09:35:07 ~ 2019-03-30 09:35:19 (13 seconds)


plot