HOME   LIST
‹–   –›

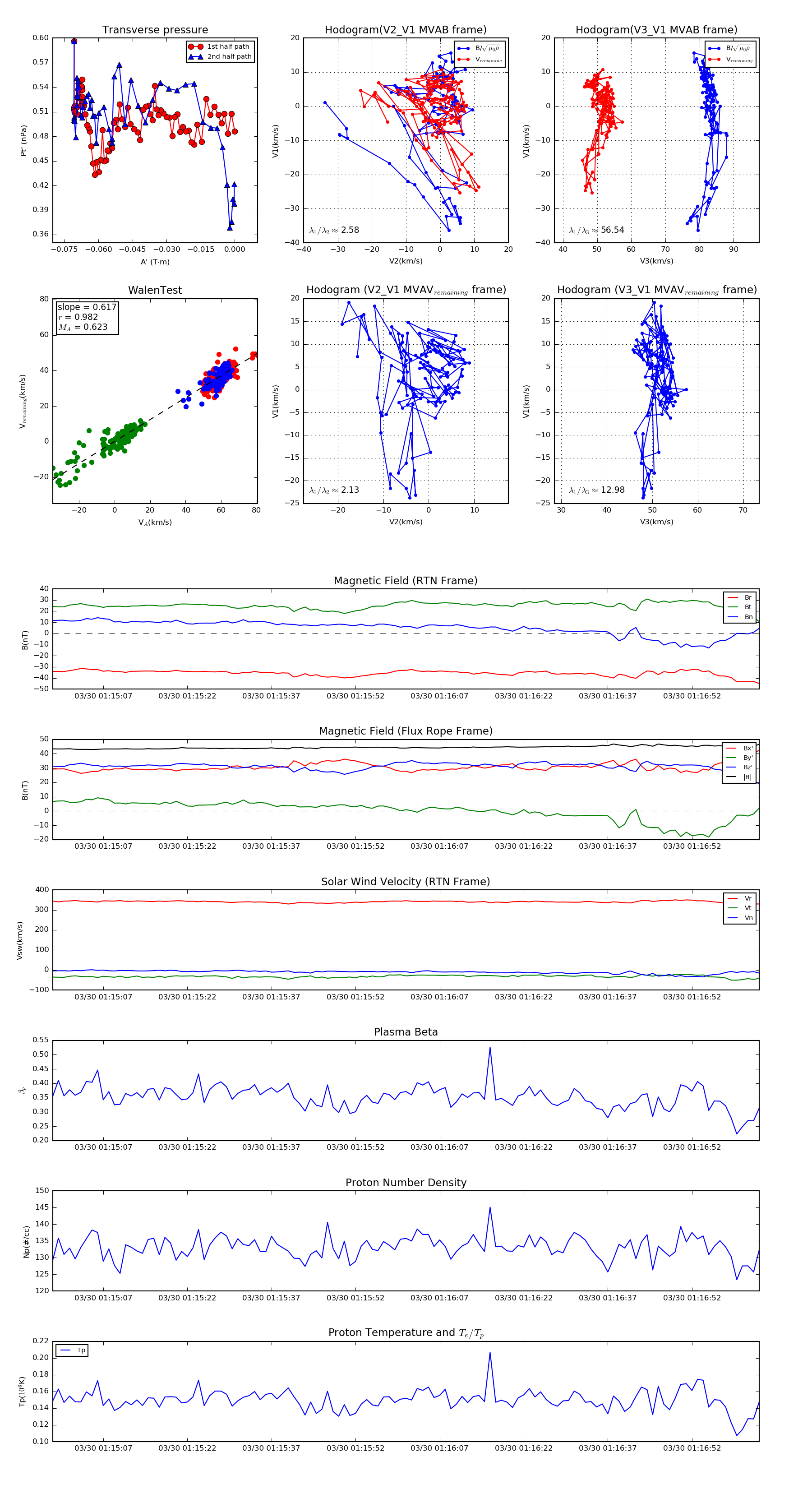
Flux Rope in 2019

Flux Rope Event 2019-03-30 01:14:58 ~ 2019-03-30 01:17:04 (127 seconds)


plot