HOME   LIST
‹–   –›

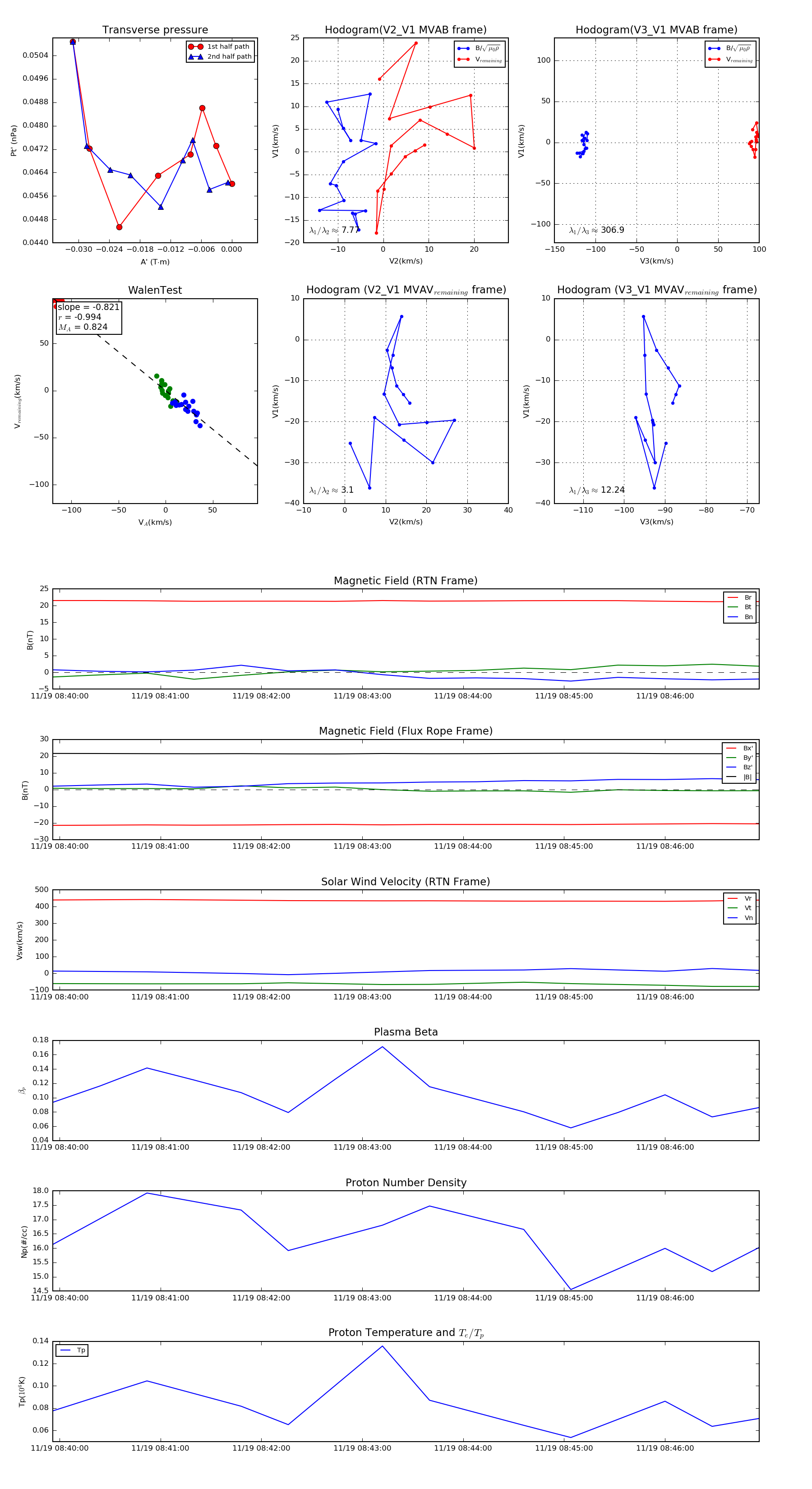
Flux Rope in 2018

Flux Rope Event 2018-11-19 08:39:56 ~ 2018-11-19 08:46:56 (421 seconds)


plot