HOME   LIST
‹–   –›

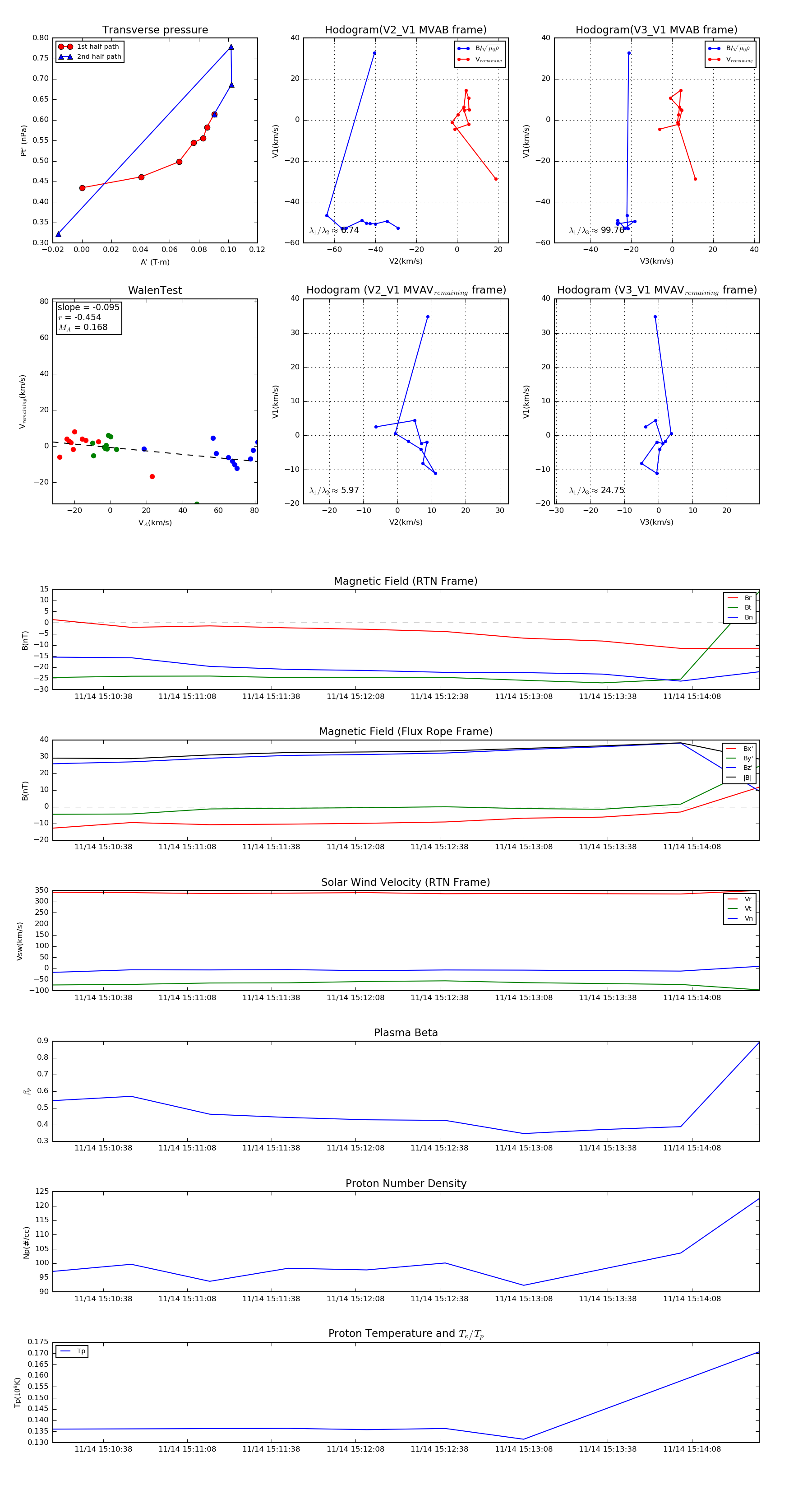
Flux Rope in 2018

Flux Rope Event 2018-11-14 15:10:20 ~ 2018-11-14 15:14:32 (253 seconds)


plot