HOME   LIST
‹–   –›

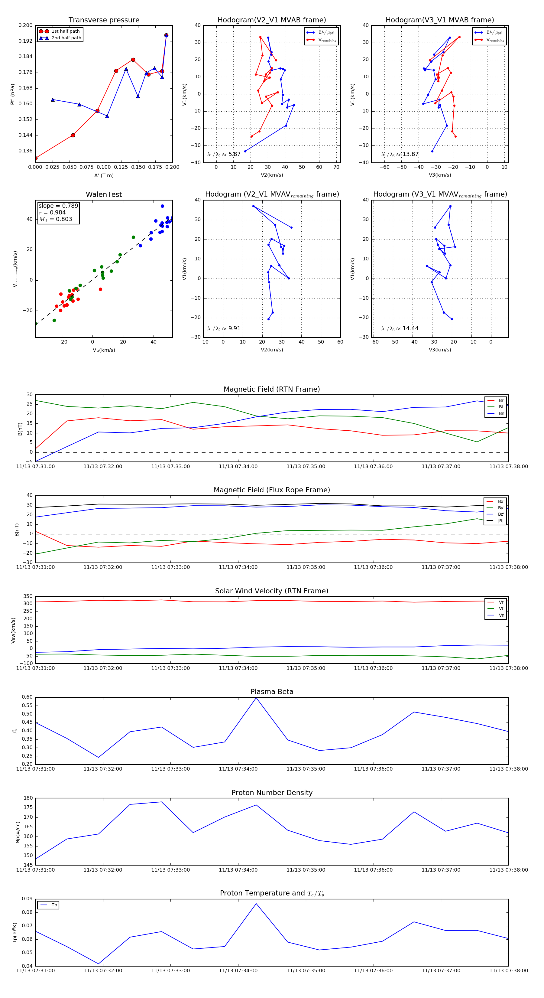
Flux Rope in 2018

Flux Rope Event 2018-11-13 07:31:00 ~ 2018-11-13 07:38:00 (421 seconds)


plot